中环置地中心望云售楼处电话-中环置地中心望云首页网站-中环置地中心望云销售中心(中环置地中心)-小区环境-户型-价格-地址-楼盘详情-周边配套-售楼处电话
扫描到手机,新闻随时看
扫一扫,用手机看文章
更加方便分享给朋友
【中环置地中心望云】
上海宝山
中环置地中心望云售楼处电话:400-8815-114(预约热线)
中环置地中心望云营销中心
服务热线:400-8815-114(已认证)
预约看房请提前联系案场销售
中环南大现象级红盘
人居封面之姿,中环之上中芯生活
「中環置地中心·望雲TOD」
建面约165㎡公园头排全景舱新品上市
建面约133㎡绝版户型最后收官
本期备案均价68782元/㎡
兴趣伙伴下方可预约官方咨询参观
编辑
具体认购信息如下:
● 认购时间:2025年8月23日-2025年8月25日
● 认购金:80万元
● 开盘时间:8月30日
一房一价👇
«上下滑动查看»
编辑
上海宝山
中环置地中心望云售楼处电话:400-8815-114(预约热线)
中环置地中心望云营销中心
服务热线:400-8815-114(已认证)
预约看房请提前联系案场销售
02、
推售信息
中環置地中心·望雲将推出86套房源,建面约133-188㎡4房产品。建面约165㎡公园头排全景舱新品上市,建面约133㎡绝版户型最后收官。
编辑
建面约165㎡公园头排全景舱,新品上新!
位于2#号楼,是地块内唯一南向面对景观资源的楼栋,对望南大走马塘水岸公园(规划中),将水岸生活酿成诗,是城市中心难再觅的奢侈。尊享建面约188㎡同款专属电梯厅,四开间朝南,打造出巨幕式家庭大公区;主卧卫生间,采用双台盆设计;270°环幕飘窗,把风景“写”进日常,让每一寸空间都流淌着自然诗意。
编辑
建面约133㎡绝版户型,最后收官!
位于6#号楼,楼下即是景观戏水池,凭借奢享园林景观的上佳位置,随时随地亲子嬉戏,无遮挡享绿意景观,真正的推窗见景。超阔面宽,墅级采光面,270°全景飘窗,无遮挡全景飘窗,开阔视野,引窗外繁华与自然入室;LDBK+X宽厅,构造大客厅,妥帖收藏家人的一切欢然时光。
编辑
上海宝山
中环置地中心望云售楼处电话:400-8815-114(预约热线)
中环置地中心望云营销中心
服务热线:400-8815-114(已认证)
预约看房请提前联系案场销售
诚意十足的精装细节、收纳标准!
首先,中央空调和地暖选用日立、新风系选用爱迪士或同等档次品牌。
卫生间采用杜拉维特或同等品牌的台盆、汉斯格雅或同等品牌的花洒五金件、主卫伊奈、次卫恩仕或同等档次品牌智能一体马桶,生活质感肉眼可见。
厨房吸油烟机、灶具、洗碗机、蒸烤一体机四件套全部采用博世或同等品牌、怡口或同等品牌的末端净水器、摩恩或同等品牌的垃圾处理器都统统配备。
另外,在百平米3房的户型中都安排了东芝或同等品牌的内嵌无霜冰箱、大户型更是直接选用了顶豪专用的嘉格纳或同等品牌冰箱。
整体的精装品质肉眼可见,但最让人惊喜的,还是本次的各种收纳空间:
大量的隐藏收纳柜,让业主随心所欲的大量囤货、购买心仪之物,并且能保证居住空间的整洁、舒适。
编辑
编辑
本次还增加了非常实用的零食柜和餐边柜,未来业主在这里可以作为自己的一个日咖夜酒区域。
编辑
编辑
另外,在卫生间部分,项目在台盆对面做了一个墙体的向后延伸,再次做出一个超大尺寸的洞洞墙板和储物柜,原本只有镜柜的收纳空间瞬间就扩大了不止一倍。
编辑
除此之外,整个项目还有大量的收纳细节,这里就不再多做赘述了。
整个样板间从户型设计到精装细节到收纳空间,都是值得所有开发商的模仿和学习。
③奢材:以高端石材点缀,高端豪宅才配拥有的气魄。
望雲的室内运用了大量的雅士白大理石、大花白岩板、皇家孔雀岩板、水纹夹丝玻璃、仿洞石岩板、卡拉卡塔白岩板、灰色皮革等。
如此昂贵且豪华的细节配置,是很多千万级豪宅都难以达到的。
上海宝山
中环置地中心望云售楼处电话:400-8815-114(预约热线)
中环置地中心望云营销中心
服务热线:400-8815-114(已认证)
预约看房请提前联系案场销售
03、
版块信息
中环置地中心望雲 地处宝山南大板块!作为宝山4个重点发展区域之一,南大同时也是上海北部最大的待开发区域之一。
待开发,也就意味着尚未建成!但不管是从规划还是位置来看,南大都是上海少有的能兼顾产业和居住的板块之一。
作为宝山4个重点发展区域之一,南大同时也是上海北部最大的待开发区域之一。
首先南大被称为中心城区一块不可多得的“大衣料子”,总开发体量约540万方,包含两大TOD及约250米天际地标,规划绿地面积占比高达43%!
编辑
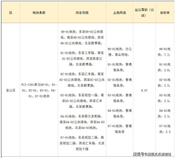
6月,宝山区W12-1301单元90-01、91-01、92-01、93-01、94-01、87-01地块就将出让了。
这是整个南大难度更高、建设周期更长的超级大组团,除了住宅外,还有一栋约250米高的地标办公楼和商业。
这个组团的启动,意味着整个南大的发展彻底进入快车道,也意味着南大的发展确定性更强了。
编辑

和其他区域边拆边建式的零散开发不同,而是统一拆改后再集中规划,这样的开发形式,也决定了这里的规划从一开始就会相对完整且高能级。
比如它的产业先行,整个区域内分布了不少的科创产业。
编辑

在前不久的规划宝山官微上,明确写到了:
南大智慧城将统筹抓好组团式高强度复合开发、科创产业招引和“云端南大”数字孪生城建设。年内实现南大中央公园竣工,确保数智绿洲二期等项目实现竣工。
简单举几个已经确定落地的产业,大家可以感受一下这个能级:
全国高校区域技术转移转化中心,由国家教育部牵头建设,旨在推动全国优势高校与区域优势产业深度融合。
细胞产业关键共性技术国家工程研究中心,我国细胞产业领域唯一新序列国家工程中心,建设产业共性技术研发和工程验证平台。
上大通用智能机器人研究院&宇树亚太研发中心,由上海大学、宇树科技共同打造,围绕具身智能与人形机器人开展产学研合作。
国内市值更高的宠物行业上市公司乖宝宠物的研发总部落地南大。
总结一下:南大将依托“数智南大”市级特色产业园、合成生物产业园,落地细胞国家中心、通用智能机器人研究院等功能平台,中车资产、中建港航等国央企,捷瑞肯、太初等上市公司、领军企业。
产业落地的能级、速度,在上海少有对手。
编辑

所以不管是放在全上海还是宝山,这都是一块举足轻重的产业基地。
而除此之外,南大板块规划的绿地面积占比高达43%。
特色公园40余个,人均绿色面积约39.38㎡,是上海人均绿地面积的约3倍。未来可能会是一个超越碧云的大型生态居住区。
(数据来源:上海宝山区政府官网)
编辑
上海宝山
中环置地中心望云售楼处电话:400-8815-114(预约热线)
中环置地中心望云营销中心
服务热线:400-8815-114(已认证)
预约看房请提前联系案场销售
华润置地承袭数年发展造城经验,携全新TOD开发理念,邀请5+design、GP、IFG等国际大师团队担纲设计,聚焦这片土地的开发。
近日,揭秘了中环商业案名——中環置地中心万象汇,以万象之名,唤醒一座城市的生活想象,人与人、人与城市、人与自然,在这里盎然生长,以国际化的视野和城市商业名片为强劲引擎,填补区域高端商业的空白。
以一座复合型综合体大城,万象系商业、海派精奢住区、超高层办公塔楼无界汇集,实现“生产+生活+生态”的“三生”融合,将未来公园城市植入其中,建设站城人一体的TOD复合生活场,指向未来的造城实践。将“交通、商业、公园、办公、居住”五大业态一体化集成,引领北中环复合综合体生活方式。
编辑
经验证明万象系商业不仅每到之处皆是地标,更是成为拉升板块居住方式和价值的引擎。
编辑
出则繁华、入则静谧上海独树一帜的生活方式
如果让我来描述,“出则显、入则藏”,或是对这片区域更精准的描述。
“显”上面说了,我更想说的是“藏”,这是一种快生活到慢生活的切换,是一种融合居住、休闲、商务于一体的生活状态。
而这一点,绝大多数核心板块都做不到。
繁华易就,隐逸难求,项目南侧就是绵延的走马塘水岸绿廊,营造了“于城市之芯,享一隅之宁静”的生活方式。
在过去32载,华润置地始终怀着共建之心,以城市人文为底色,在融合城市肌理,不断演绎上海的城市精神。从浦东大开发到苏河湾中心礼献城市一江一河,华润置地每一步都与城市发展高度吻合。2024中環置地中心,与南大再度携手,臻萃世界万象,同频城市发展,礼献未来中环。

交通方面:北侧丰翔路、西侧祁健路、东侧汇丰路已建成通车,07-01地块南侧丰皓路(祁健路-工学路)计划2024年开工建设。
项目距离15号线丰翔路站步行可达,日常出行非常方便。
编辑

商业方面:项目本身就是一个自带商业的TOD,华润置地规划以万象系列融汇轻奢时尚、休闲生活、运动潮流等多元业态,打造北中环“都市商业新旗舰。
除了未来的万象系商业(规划中),周边还有经纬汇、聚丰购物广场、上坤城市广场、山姆会员店等,购物还是比较方便的。
编辑
医疗方面:项目周边有两大三甲级医院为健康保驾护航,本别是:仁济医院宝山分院和华山医院(宝山院区)。

教育方面:周边荟萃南大实验幼儿园、宝山区南大实验学校、上大附小、上大附中、上海大学附属学校、上海大学等全龄化教育资源。

上海宝山
中环置地中心望云售楼处电话:400-8815-114(预约热线)
中环置地中心望云营销中心
服务热线:400-8815-114(已认证)
预约看房请提前联系案场销售
【中环置地中心望云】
——诚邀品鉴——
上海购房政策
上海购房政策在2025年8月26日进行了优化调整,以下是最新政策要点:
一、限购政策
外环外
上海户籍家庭/单身:不限购套数。
非上海户籍家庭/单身:需在沪缴纳1年社保或个税,即可不限购。
多子女家庭(含至少1名未成年子女):外环外不限购。
外环内
上海户籍家庭/单身:限购2套。
非上海户籍家庭/单身:需在沪缴纳3年社保或个税,限购1套。
多子女家庭:上海户籍限购3套,非上海户籍限购2套。
特殊政策
非沪籍置换性购房:出售上海唯一住房后,可再购1套,无需社保或个税。
崇明区购房参照外环外政策,只需满足1年社保或个税。
二、贷款政策
商业贷款
利率不再区分首套、二套,由银行根据市场和客户风险自主定价。
首套首付15%,二套首付25%;购买临港、嘉定、青浦等区域二套,首付20%。
公积金贷款
首套最高贷款额度184万,多子女家庭首套可达216万;二套最高149.5万。
购买二星级及以上绿色建筑住房,贷款额度上浮15%。
新建预售房可提取公积金支付首付,不影响贷款额度。
三、税费政策
房产税
非沪籍首套房免征,二套房人均60㎡免征面积。
持《上海市居住证》连续满3年或积分达120分,首套房免征。
增值税
满2年免征,不满2年按税务核定价÷1.05×5.3%征收。
契税
家庭唯一住房,面积≤140㎡按1%征收,>140㎡按1.5%征收;
第二套住房,面积≤140㎡按1%征收,>140㎡按2%征收。
四、其他政策
新房摇号积分制
认购率超过1:1.3启动积分制,按社保缴纳年限等打分排序。
企业购房
购买2000年前竣工、面积≤70㎡的二手房用于员工租住,不限购。
以上政策自2025年8月26日起施行,具体执行以官方最新文件为准。建议购房前咨询相关部门或专业机构,确保符合资格。
声明:本文由入驻焦点开放平台的作者撰写,除焦点官方账号外,观点仅代表作者本人,不代表焦点立场。
