静安玺樾售楼处电话→上海静安静安玺樾看房预约电话→2025上海静安玺樾新房价格→首页网站→楼盘百科→售楼处24小时预约电话

淮南楼市观察 2025-09-17 09:07:25
用手机看
扫描到手机,新闻随时看

扫一扫,用手机看文章
更加方便分享给朋友

上海静安静安玺樾售楼处电话:400-9966-224✔✔【预约热线】静安玺樾售楼处营销中心:400-9966-224静安玺樾售楼处电话/地址☎:4009966224(开发商热线)如有问题欢迎来电咨询,专业一对一热情服务,让您用专业眼光去买房。

上海静安静安玺樾售楼处电话:400-9966-224✔✔【预约热线】静安玺樾售楼处营销中心:400-9966-224静安玺樾售楼处电话/地址☎:4009966224(开发商热线)如有问题欢迎来电咨询,专业一对一热情服务,让您用专业眼光去买房。建面约94-106㎡2-3房,价格参考一期12.5万/㎡过会价格,上车门槛仅900多万。还有少量约94-98-103-122-134-165㎡2-4房在售!

项目鸟瞰示意图,仅供参考

纵观整个内环内,这将是今年最值得入手的千万级新盘!

性价比突出!参考一期均价约12.5w/㎡,总价千万级入住静安内环几乎绝版!

区位优秀!地理位置相当优越!紧贴百万中兴城、1公里苏河湾、2公里黄浦、3公里南京西路,上海顶层商圈环伺!纵享内环成熟配套、更有百上海静安静安玺樾售楼处电话:400-9966-224✔✔【预约热线】静安玺樾售楼处营销中心:400-9966-224静安玺樾售楼处电话/地址☎:4009966224(开发商热线)万中兴城不断升级更新!苏河湾惬意慢生活艺文生活方式更具魅力!

社区高品质打造!10w方规模完整社区、超低耗能住宅、美学示范区品质可鉴!打造入则宁静、出则繁华的高雅生活体验!

建面约94-106㎡2-3房稀缺小户型更适合年轻都市菁英居住!

美学示范区及样板房开放,项目显露的高奢气质甚至已经超越了许多3,4千万的豪宅盘,很值得去现场看看。

内环内【静安玺樾】最新样板房开放

面积约94-166平3-5房

均价12.5万 总价955万起

占位中兴路板块 1/3/4/8四轨交

1000万预算买进静安内环的最后机会

美学示范区及样板房开放

79%得房率高+装修好

精装地库+海派园林+万科物业

01 静安内环+CAZ+百万方城市更新

不可复制的顶流地段

上海静安静安玺樾售楼处电话:400-9966-224✔✔【预约热线】静安玺樾售楼处营销中心:400-9966-224静安玺樾售楼处电话/地址☎:4009966224(开发商热线)

占位静安内环,城市底蕴与资源汇聚的塔尖之地

都知道上海买房看环线,而内环向来都是上海少数人才能置业的地位象征,这里仅占全市总面积的约1.8%,却集中了全市最优质的商业、办公、金融、教育、医疗等资源,拥有的城市资源约10倍于全市平均,是上海没有争议的“硬核区”!

示意图,仅供参考

而静安作为上海的传统中心区,更是汇聚了这座城市最为精华的资源,并承载着这座城市最为深厚和浓郁的文化底蕴,其环线内新房始终都是高净值人群的首选。

一句“我的房子买在静安区内环”,本身就是人生成功的最大标签。

中央活动区CAZ规划内,上海真正的市中心

如果说静安内环的价值来自是上海这座城市百年历史的沉淀,那上海未来的核心地段则写在了中央活动区(CAZ)的规划里。

上海CAZ以只占城市1.18%的面积,却贡献超25%GDP。未来,将进一步提升至45%。可以说,中央活动区(CAZ)就是上海真正的市中心。

示意图,仅供参考

上海静安静安玺樾售楼处电话:400-9966-224✔✔【预约热线】静安玺樾售楼处营销中心:400-9966-224静安玺樾售楼处电话/地址☎:4009966224(开发商热线)上海静安静安玺樾售楼处电话:400-9966-224✔✔【预约热线】静安玺樾售楼处营销中心:400-9966-224静安玺樾售楼处电话/地址☎:4009966224(开发商热线)在静安CAZ中央活动区“一轴三带”的战略规划中,「静安玺樾」正处在静安区发展主轴之上,对望北外滩与苏河湾全球卓越城市CAZ,远望卓越上海发展新序。

示意图,仅供参考

自带中兴城百万方城市更新,未来可期

除了自带静安内环+CAZ的天生贵气,「静安玺樾」所处的中兴城本身就是内环内鲜有的百万方级城市更新大城,整个板块正处于“新旧更替”的黄金发展期,城市界面改善很快。

上海静安静安玺樾售楼处电话:400-9966-224✔✔【预约热线】静安玺樾售楼处营销中心:400-9966-224静安玺樾售楼处电话/地址☎:4009966224(开发商热线)整个板块在2035规划中,以28.3个新天地体量,约30万方(占地面积)绿地+约55万方(占地面积)商业+9处历史风貌街坊+27万方历史建筑为主,打造一个集公园绿地、高端商业、地标建筑、总部办公、历史建筑、品质住宅为一体的高品质街区。

示意图,仅供参考

同时,周边还有像华兴新城、安康苑、北站新城等多个城市更新项目正在建设中,在3-5年内,整个板块的形象会有很大的提升。

航拍图,仅供参考

地段价值对于住宅来说,有着不可替代的地位。「静安玺樾」所在的位置是真正意义的上海顶流地段所在,这也正是它的价值底盘。

02 本地国企出品 奢豪品质超一线产品力

这几年,很多房企在资金承压的情况下,给项目降标导致交房质量太差引发的新闻屡屡发生,甚至在豪宅项目中也并不是个案。所以,买房,选择一个靠谱的开发商很重要

「静安玺樾」作为在静安内环核心地带的项目,其背景非常强大。该项目由上海北方企业(集团)有限公司的全资子公司——上海静安城市更新投资发展有限公司负责开发与建设。

上海北方企业(集团)有限公司作为上海市静安区的区属国有企业,参与了静安区近90%的城市更新项目,其中包括苏河湾片区和中兴路片区的城市更新工作。有这样靠谱的背景背书,项目开发品质的保障还是让人相当放心的。

美学示范区,非交付标准

中兴城板块,近两年入市的项目不少,但或是袖珍地块,或是商住混合地块。「静安玺樾」这种住宅体量近10万方的住宅大盘很少见。作为本土国企,开发商强大的实力让「静安玺樾」从整体设计、到产品细节,都充分做出来超一线的质感。

在外立面上,采用了新海派风格,结合三段式经典格局(石材、真石漆、铝板),让整个建筑立面透出典雅精致的品质感。

效果图,仅供参考

在景观设计上,由业界知名的奥雅设计操刀,打造一个精致海派的花园空间,拥有“翡色五境”五大空间氛围:

翡廊境:尊享连廊的归家体验;

翡林境:绿荫包裹的林下漫步;

翡溪境:舒适惬意的绿意溪径;

翡湾境:放空归静的心灵港湾;

翡屿境:欢乐温馨的家庭氛围。

效果图,仅供参考

在功能性方面,打造有四大功能空间:

四大轴线:三个入口轴线和中心水轴;

三大花园空间:中心港湾花园、水溪花园,西入口归家花园;

五大运动活力系统:热身区、定制主题儿童活动区、老年健身区、活力健身区和休憩缓冲区,并由约400M跑道串联;

泛会所:位于5#架空层,给业主和孩子提供阅读空间和社交空间。

效果图,仅供参考

从户型上看,能看到开发商对业主真实生活需求的深刻认知!

目前市场上更多的是百平左右的小三房,这种小三房每个功能空间都是紧凑型的,实际居住的舒适感是要打折扣的。

二期即将推出的3号楼A户型是建面约94㎡的2房,充分考虑了空间的尺度与舒适性。客餐厨一体的通透设计,空间更大更宽广。两个卧室,主卧套房设计,带独立卫生间;次卧紧靠主卧。主卧含大飘窗,保证卧室内的采光和通风。大面积卧室的存在,保证了主人家起居生活的舒适性!这个户型,很好地满足了年轻夫妇或单身人士的高端改善需求

尤其是,随着今年上海首轮土地拍卖中“7090”政策的废止,高层中小套型的标准已从100平方米放宽至120平方米。这类近百平的奢阔二房未来可能要绝版了,现在是卖一套少一套。

这个建面约103㎡的2+1房仅有6号楼的西边套,注定是二期热销的珍稀户型。这个户型全明设计,南北通透,2.5开间朝南,且自带奢阔南向超大阳台。方正大气的大客厅既可以满足对于生活品质的追求,也可以灵活地隔出一个单独的功能房间,为生活延展出更多的可能。

另外,项目还有少量122-165㎡的3-4房的剩余房源可选,来满足多人口业主家庭的需求。

<图片可左右滑动>

从装标上看,「静安玺樾」在装修标准堪称豪华,中央空调、地暖、新风都是标配,厨卫电器、橱柜、水槽、龙头等均采用国际一线大牌,让居住变得更为舒适的同时给足业主体验感和尊崇感。

示意图,仅供参考

尤其让人惊艳的还有不惜工本为业主打造的五星级地库

项目车库采用贯穿式鱼尾灯坡道和超耐磨地坪,过道全部是精装吊顶!地下管道和局部区域也贴心地进行了二次包裹。而地库中最亮眼的就是豪华车马厅,采用水磨石、水晶漆、铝饰面、大板砖、立柱石材包边,高级感满满!

效果图,仅供参考

物业方面,选择了行业龙头万科物业。万科物业进驻上海31年!多年口碑积攒下好评如潮,被业内誉为“最懂上海的物业”!

此次进驻「静安玺樾」,万科物业除了将为社区提供优质服务外,还额外提供增值服务,包括:12小时保洁、空调清洗、地暖保养和外墙清洗。此外,还有每年一次的外墙清洗。

03四轨交环绕,一城繁华尽揽

「静安玺樾」所在的静安内环内的中兴路板块,距离人民广场、南京路、新天地、陆家嘴这些耳熟能详的繁华地标,基本都在直线距离3公里内。这地理位置,简直就是含着金钥匙出生的“富二代”。

示意图,仅供参考

在这种城芯地段,「静安玺樾」享有的自然是最顶级的配套,宜居属性拉满。

交通方面,项目被四条地铁线路环绕,距离8号线中兴路站直线距离仅约步行500米,而且在1公里的范围内,拥有1号线、3号线、4号线以及8号线四条地铁线路,2站直达人民广场,4站陆家嘴

示意图,仅供参考

自驾也极为方便。项目周边有“双高架、四隧道”的立体式的交通网络,交通便利,通达全城。:南北高架、内环高架;以及延安东路隧道、新建路隧道、人民路隧道、大连路隧道,均可直达陆家嘴。

示意图,仅供参考

商业方面,2 公里内拥有众多购物休闲场所,包括静安大悦城、苏河湾万象天地、虹口凯德龙之梦、以及大宁久光、大宁国际等多个地区商业中心。周边规划有百万中兴城商业和珠江安康苑的商业合生汇。商业的密度和能级之高,可见静安内环无可替代的魅力。

图源网络,仅供参考

生态资源方面,该项目东侧毗邻正在建设中的健身中心,配备齐全的各类运动场馆,是日常运动休闲的好去处。西侧则紧邻公共绿地及芷江绿地,周边环绕着约3.5万平方米的中兴公园、大宁灵石公园、闸北公园、鲁迅公园、爱思儿童公园等,近享城市绿意。

图源网络,仅供参考

教育方面,学府众多,汇聚了众多优质的教育资源。包括育婴堂幼儿园、金鹭幼儿园、静安区永兴路第二小学、中山北路小学、静安区闸北第三中心小学、市北初级中学(一梯队)、市北中学高中部(一梯队)、民办扬波中学、青云中学、静安区实验中学等等。周边1公里,全龄段教育体系覆盖。

(*预售房屋不划分学区,开发商不对项目交房后所属学区、学校做任何承诺,教育资源分配或学校/学区划分以及学校的具体招生规则等请以政府相关主管部门、教育机构公开的最新信息为准。)

图源网络,仅供参考

医疗方面,隔壁就是区中心医院,周边还有上海第十人民医院、上海第一人民医院、上海市中医医院等三甲医院环伺,为您和家人的健康保驾护航。

图源网络,仅供参考

写在最后:

除了顶级地段和高奢产品力,「静安玺樾」也有明显的倒挂红利

目前整个板块里,房龄较大的万科翡翠雅宾利二手挂牌均价约13.3万/㎡,中兴路一号二手挂牌价约14.4万/㎡;静安04-05、05-01北站新城地块的房地联动价已经达到了21万/㎡。

数据来源链家网,仅供参考

相比之下,多轨交环绕的高品质新房静安玺樾约12.5万/㎡的价格真是很香。这样一个人生进阶的大好机会就在眼前~

「静安玺樾」二期小户型入市

占位中兴路板块 1/3/4/8四轨交

1000万预算买进静安内环的最后机会

美学示范区及样板房开放预约

总价千万级静安内环稀缺超性价比新盘「静安玺樾」重磅加推小户型!已开启美学示范区及样板房!

01.上海最新限购政策:

(注:1.外地户口在上海唯一住房在2024年5月28日后出售并网签,再购房不管是新房还是二手房不受社保与个税的限制,(不受环线限制)全上海房产都可以买。)

(2.外地户口购买崇明区房产包括长兴岛,社保与个税需要崇明区缴纳。)

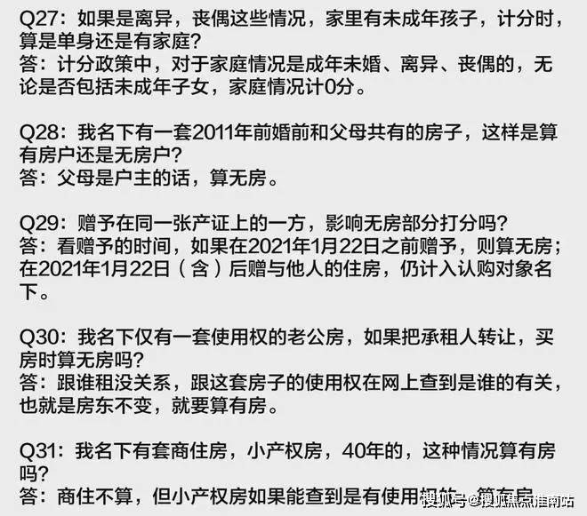
什么是限购政策中的“多子女家庭”?

答:对本市或外地户籍居民家庭成员中有二孩及以上子女、且其中至少有一名子女未成年,认定为多子女家庭(例如一对夫妻,有一个子女已成年,另一个子女未成年,该夫妻及其未成年子女即为限购政策中的“多子女家庭”)。

多子女家庭可按该家庭在本市住房限购套数基础上再购买1套本市住房(例如该多子女家庭为本市户籍居民家庭,家庭名下已有2套本市住房,按多子女购房条件,该家庭可再购买1套本市住房)。

5月非户籍单身可以在全市购买一套二手房

5月非户籍单身可以在外环外S20以外购买一套新房或二手房。

02.5月 上海最新购房贷款政策

1.商业贷款如下:

2.纯公积金贷款最新执行如下:

03.上海一手/二手房交易流程:

04. 5月上海买房各税费明细:

2025.5月上海最新房产税标准:

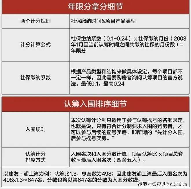
05.上海新房摇号积分制政策

06.上海新房摇号积分制常见问题:

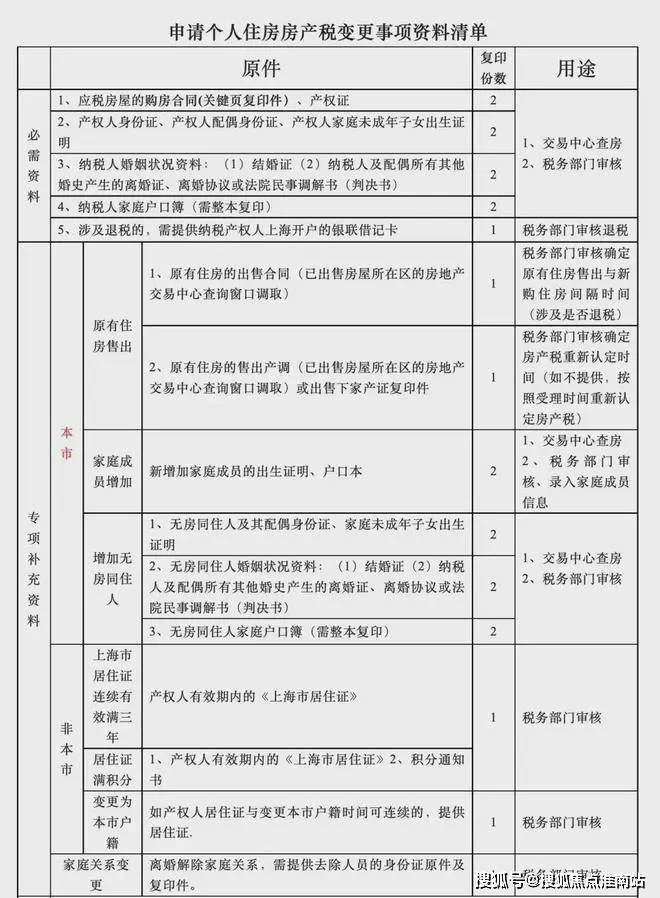
07.上海直系更名/赠予/继承政策:

2024.5.27起:调整住房赠与规定,已赠与住房不再计入赠与人拥有住房套数。

08.公司名义购房相关政策及交易税费:

除上述情况外公司购房政策不变:

上海静安静安玺樾售楼处电话:400-9966-224✔✔【预约热线】静安玺樾售楼处营销中心:400-9966-224静安玺樾售楼处电话/地址☎:4009966224(开发商热线)如有问题欢迎来电咨询,专业一对一热情服务,让您用专业眼光去买房。

声明:本文由入驻焦点开放平台的作者撰写,除焦点官方账号外,观点仅代表作者本人,不代表焦点立场。