誉品银湖湾售楼处电话_2025上海松江中企誉品银湖湾地址价格/户型_容积率_誉品银湖湾售楼处_售楼处营销中心

淮南楼市观察 2025-09-17 09:47:30
用手机看
扫描到手机,新闻随时看

扫一扫,用手机看文章
更加方便分享给朋友

上海松江中企誉品银湖湾售楼处电话:400-9966-224✔✔【预约看房热线】中企誉品银湖湾售楼处营销中心:400-9966-224中企誉品银湖湾售楼处电话/地址☎:4009966224(开发商热线)如有问题欢迎来电咨询,专业一对一热情服务,让您用专业眼光去买房。

上海松江中企誉品银湖湾售楼处电话:400-9966-224✔✔【预约看房热线】中企誉品银湖湾售楼处营销中心:400-9966-224中企誉品银湖湾售楼处电话/地址☎:4009966224(开发商热线)如有问题欢迎来电咨询,专业一对一热情服务,让您用专业眼光去买房。中企誉品银湖湾「国企品牌」前瞻择址眼光松江广富林街道核心地段建筑面积约89㎡三房,总价448万起建筑面积约98㎡三房,总价507起建筑面积约130㎡四房,总价

上海松江中企誉品银湖湾售楼处电话:400-9966-224✔✔【预约看房热线】中企誉品银湖湾售楼处营销中心:400-9966-224中企誉品银湖湾售楼处电话/地址☎:4009966224(开发商热线)

725万起叠加别墅145m²上叠,总价900万起

154m²下叠,总价1004万起

“03-04地块为誉品雅苑、06-02地块为誉品景苑、07-10地块为誉品馨苑”;销售户型图如:

建筑类型:高层住宅(14-16层)产权年限:70年【项目地址】上海市松江区龙腾路与骏安路交叉口【所属区位】上海松江广富林板块🏝️🏝️🏝️

上海松江中企誉品银湖湾售楼处电话:400-9966-224✔✔【预约看房热线】中企誉品银湖湾售楼处营销中心:400-9966-224中企誉品银湖湾售楼处电话/地址☎:4009966224(开发商热线)

【容 积 率】1.6~1.8【绿 化 率】35%【交房时间】2025.11.15(在售房源合同规定交房时间)【开 发 商】中华企业(上海沣钻房地产开发有限公司)上海地产集团旗下唯一上市的综合开发企业(股票代码600675)

物业公司:古北物业物业费:4.98元车位数:2850(配比1:1.3)

上海松江中企誉品银湖湾售楼处电话:400-9966-224✔✔【预约看房热线】中企誉品银湖湾售楼处营销中心:400-9966-224中企誉品银湖湾售楼处电话/地址☎:4009966224(开发商热线)

样板房照片如下

上海松江中企誉品银湖湾售楼处电话:400-9966-224✔✔【预约看房热线】中企誉品银湖湾售楼处营销中心:400-9966-224中企誉品银湖湾售楼处电话/地址☎:4009966224(开发商热线)

89平样板房照片 三房两厅1.5卫

上海松江中企誉品银湖湾售楼处电话:400-9966-224✔✔【预约看房热线】中企誉品银湖湾售楼处营销中心:400-9966-224中企誉品银湖湾售楼处电话/地址☎:4009966224(开发商热线)

98平样板房照片 三房两厅两卫

130平样板房照片 四房两厅两卫

01.上海最新限购政策:

(注:1.外地户口在上海唯一住房在2024年5月28日后出售并网签,再购房不管是新房还是二手房不受社保与个税的限制,(不受环线限制)全上海房产都可以买。)

(2.外地户口购买崇明区房产包括长兴岛,社保与个税需要崇明区缴纳。)

什么是限购政策中的“多子女家庭”?

答:对本市或外地户籍居民家庭成员中有二孩及以上子女、且其中至少有一名子女未成年,认定为多子女家庭(例如一对夫妻,有一个子女已成年,另一个子女未成年,该夫妻及其未成年子女即为限购政策中的“多子女家庭”)。

多子女家庭可按该家庭在本市住房限购套数基础上再购买1套本市住房(例如该多子女家庭为本市户籍居民家庭,家庭名下已有2套本市住房,按多子女购房条件,该家庭可再购买1套本市住房)。

5月非户籍单身可以在全市购买一套二手房

5月非户籍单身可以在外环外S20以外购买一套新房或二手房。

02.5月 上海最新购房贷款政策

1.商业贷款如下:

2.纯公积金贷款最新执行如下:

03.上海一手/二手房交易流程:

04. 5月上海买房各税费明细:

2025.5月上海最新房产税标准:

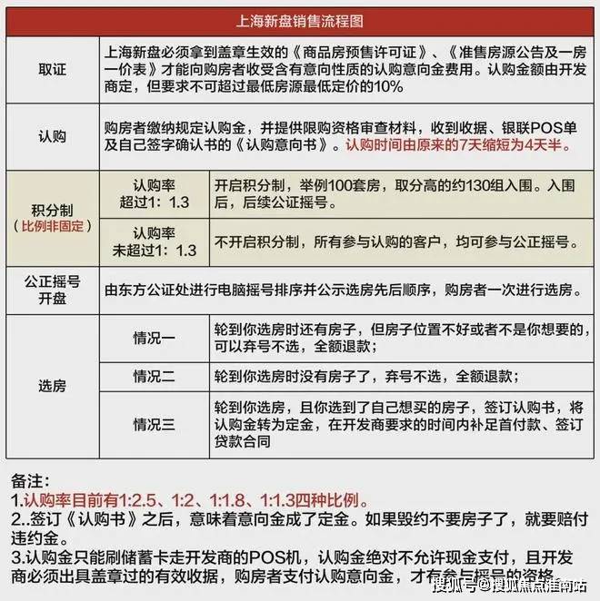
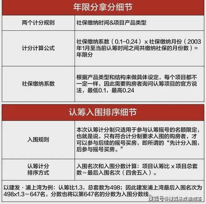
05.上海新房摇号积分制政策

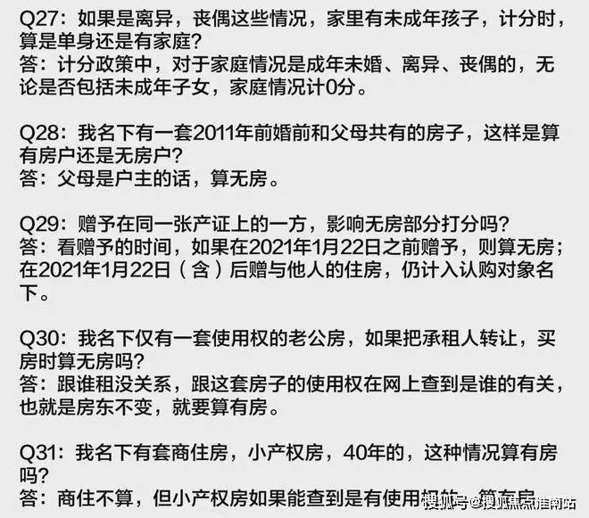
06.上海新房摇号积分制常见问题:

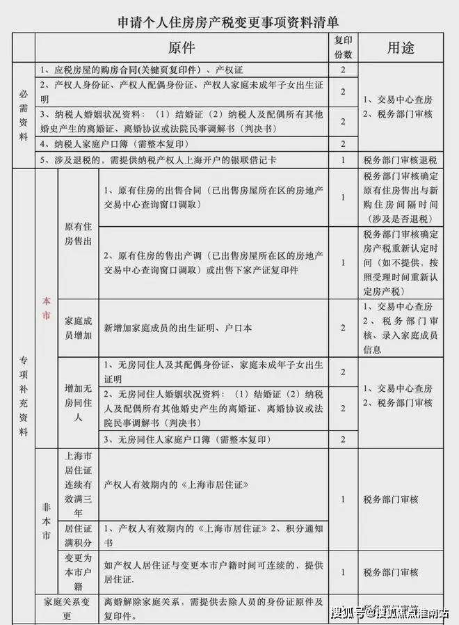
07.上海直系更名/赠予/继承政策:

2024.5.27起:调整住房赠与规定,已赠与住房不再计入赠与人拥有住房套数。

08.公司名义购房相关政策及交易税费:

除上述情况外公司购房政策不变:

上海松江中企誉品银湖湾售楼处电话:400-9966-224✔✔【预约看房热线】中企誉品银湖湾售楼处营销中心:400-9966-224中企誉品银湖湾售楼处电话/地址☎:4009966224(开发商热线)如有问题欢迎来电咨询,专业一对一热情服务,让您用专业眼光去买房。

声明:本文由入驻焦点开放平台的作者撰写,除焦点官方账号外,观点仅代表作者本人,不代表焦点立场。