特发学府里(2025)上海临港特发学府里售楼处电话→楼盘百科→特发学府里首页网站→楼盘百科→首页网站→24小时热线电话

淮南楼市观察 2025-09-17 09:39:52
用手机看
扫描到手机,新闻随时看

扫一扫,用手机看文章
更加方便分享给朋友

上海临港特发学府里售楼处电话:400-9966-224✔✔【预约看房热线】特发学府里售楼处营销中心:400-9966-224特发学府里售楼处电话/地址☎:4009966224(开发商热线)如有问题欢迎来电咨询,专业一对一热情服务,让您用专业眼光去买房。

上海临港特发学府里售楼处电话:400-9966-224✔✔【预约看房热线】特发学府里售楼处营销中心:400-9966-224特发学府里售楼处电话/地址☎:4009966224(开发商热线)如有问题欢迎来电咨询,专业一对一热情服务,让您用专业眼光去买房。最新消息,实景准现房!特发学府里 总价278万起!现249万了,上车轨交准现房加推建面约96-115㎡2-4房均价32118元/㎡,直接认购!滴水湖102文教生活片区纯熟商圈 学府环伺 【特发学府里】备案名:临港学里

上海临港特发学府里售楼处电话:400-9966-224✔✔【预约看房热线】特发学府里售楼处营销中心:400-9966-224特发学府里售楼处电话/地址☎:4009966224(开发商热线)加推建面约96-115㎡2-4房均价32118元/㎡ 总价约249万起

心临港 · 新主场 · 纯粹家

【特发·学府里】二期即将加推共计204套,可售楼栋6#、7#、8#,可售面积96㎡三房、115㎡四房。

01.项目基础信息

推广名称:特发学府里

销售状态:在售

均价:一期,32118元/㎡;二期敬请期待

开发商:特发集团成立于1981年,是深圳市第一家国有大型综合性企业集团,特发地产,作为集团唯一专业从事房地产开发的全资骨干企业,传承特发精神,二十余载前行,已形成房地产开发,商业运营、及工程建设监理三大核心版块,积极探索“N+地产”园区建设模式,实现多元化拓展,作为城市美好生活建设和运营者,为人民提供高品质生活。成功开发的特发和平里项目以精端品质获得2016-2017年度中国建设工程质量的最高荣誉——鲁班奖,特区城市建设贡献力20强等一项项殊荣。

物业类型:住宅

总建筑面积:128546.71㎡

总户数:1067户,其中可售736户,保障房142户,自持189户

容积率:2.4

绿地率:35%

产权年限:70年

上海临港特发学府里售楼处电话:400-9966-224✔✔【预约看房热线】特发学府里售楼处营销中心:400-9966-224特发学府里售楼处电话/地址☎:4009966224(开发商热线)机动车停车数:1088辆,均为地下停车,商品房停车736辆,保障房停车142辆,自持停车199辆,配套停车11辆

车位配比:1:1.01

非机动车停车数:1233辆,地上非机动车停车138辆,地下非机动车停车1095辆

装修配置:精装

项目地址:临港新城玉柏路沪城环路路口(S2沪芦高速申港大道出口北侧)

目前在售楼栋:2# 3# 4# 5# 9#即将上市:6#、7#、8#

02.国企精工设计

匠造品质舒居

【特发·学府里】是特发地产联袂临港城投进入上海临港的首个作品,可谓是满满的诚意。如果看项目的规划图或现场沙盘,首先映入眼帘的就是两排大气的建筑围合式布局,以及宽阔的楼间距,给人强烈的视觉冲击!

项目与东侧沪城环路、南侧申港大道之间规划了城市绿化公园,宽度最大约45米,这样就使住宅与主干道保持足够距离,远离道路喧嚣。业主下楼散步还能逛个公园。

同时,社区内部南北栋距达到了约40-46米。同类高层住宅项目的楼间距往往不到30米,40几米的楼栋距只有小区里的楼王才会拥有。

上海临港特发学府里售楼处电话:400-9966-224✔✔【预约看房热线】特发学府里售楼处营销中心:400-9966-224特发学府里售楼处电话/地址☎:4009966224(开发商热线)而该项目南北楼栋距约40米起,每栋楼的采光和通风都非常好,景观视野也更棒。

社区主入口处还增设下沉庭院,既保证地下室的通风,同时银杏、早樱等多种植物组团也点缀了社区环境,增加主入口的品质感!

03.项目户型图及样板间

【特发·学府里】约13万方生态人文住区、(建筑面积)约76~115㎡书香雅宅,启幕临港纯粹生活典范。高拓舒适空间,户型方正实用。独立入户玄关,空间有序转换,礼遇归家仪式感;开阔双厅一体,满足全家起居生活;尊享奢华套式主卧,配置独立卫浴,成就理想舒居。方太、科勒、乐家等国际高端品牌,全屋精装交付,引领品质生活。

约76㎡2室2厅1卫户型▼

约96㎡3室2厅2卫户型▼

约115㎡4室2厅2卫户型▼

04.项目区位配套临港再造新浦东 区域腾飞在即在《上海2035国土空间规划》中,临港定位升级为中央活动区,到2035年,临港规划常住人口250万左右,主城规划建设用地约292平方公里,生产总值将超过1万亿,相当于“再造一个新浦东”!

上海临港特发学府里售楼处电话:400-9966-224✔✔【预约看房热线】特发学府里售楼处营销中心:400-9966-224特发学府里售楼处电话/地址☎:4009966224(开发商热线)未来,临港新片区整体城市空间将建立起一条明晰完善的城市轴线序列,按此轴线城市的建筑核心功能区域能够提升国际金融服务业的集聚效应,包括金融总部湾区、CBD城市主核心、复合中心、TOD中央商务区、绿色科技及航空研发组团、金融科技组团等。

【特发·学府里】位于临港主城滴水湖核心区的102文教生活区,雄踞主轴申港大道门户黄金位置。

项目所在的102片区,与临港主城其他片区“以规划为主”不同,102片区最大的特点是“醇熟商圈,所见即所得”。

102文教成熟生活区,门户黄金位置

临港102片区被定义为文教生活区。是临港主城区开发最成熟的区域。百联临港生活中心、宜浩晶萃商圈,港城新天地一、二期,金辉商业广场,均已开业,配套成熟,生活氛围浓厚。

05.立体路网通达 枢纽价值可期

上海临港特发学府里售楼处电话:400-9966-224✔✔【预约看房热线】特发学府里售楼处营销中心:400-9966-224特发学府里售楼处电话/地址☎:4009966224(开发商热线)

【公路】申港大道、沪城环路、临港大道、海港大道、两港大道等

【高速】S2沪芦高速、G1503绕城高速等

【地铁】轨道交通16号线、两港快线(规划中)、南枫线(规划中)等

【公交】:T1中运量、1096路、1077路、1009路、申港1路、申港3路、临港4路等

周边的港城新天地、百联临港生活中心、碧云商业街均已开业多年,吃喝玩乐购一应俱全。

该地块更为上海电力大学、上海建桥学院和上海电机学院三所高校包围,是真正的“学府环伺”。还汇聚了临港实验中学、建平中学、耀华国际双语学校,明珠临港小学、建平临港小学,冰厂田幼儿园等众多沪上驰名的优质基础教育学校。

【文体方面】海昌海洋公园、冰雪之星(在建)、中国航海博物馆、滴水湖等

一房一价表:

01.上海最新限购政策:

(注:1.外地户口在上海唯一住房在2024年5月28日后出售并网签,再购房不管是新房还是二手房不受社保与个税的限制,(不受环线限制)全上海房产都可以买。)

(2.外地户口购买崇明区房产包括长兴岛,社保与个税需要崇明区缴纳。)

什么是限购政策中的“多子女家庭”?

答:对本市或外地户籍居民家庭成员中有二孩及以上子女、且其中至少有一名子女未成年,认定为多子女家庭(例如一对夫妻,有一个子女已成年,另一个子女未成年,该夫妻及其未成年子女即为限购政策中的“多子女家庭”)。

多子女家庭可按该家庭在本市住房限购套数基础上再购买1套本市住房(例如该多子女家庭为本市户籍居民家庭,家庭名下已有2套本市住房,按多子女购房条件,该家庭可再购买1套本市住房)。

5月非户籍单身可以在全市购买一套二手房

5月非户籍单身可以在外环外S20以外购买一套新房或二手房。

02.5月 上海最新购房贷款政策

1.商业贷款如下:

2.纯公积金贷款最新执行如下:

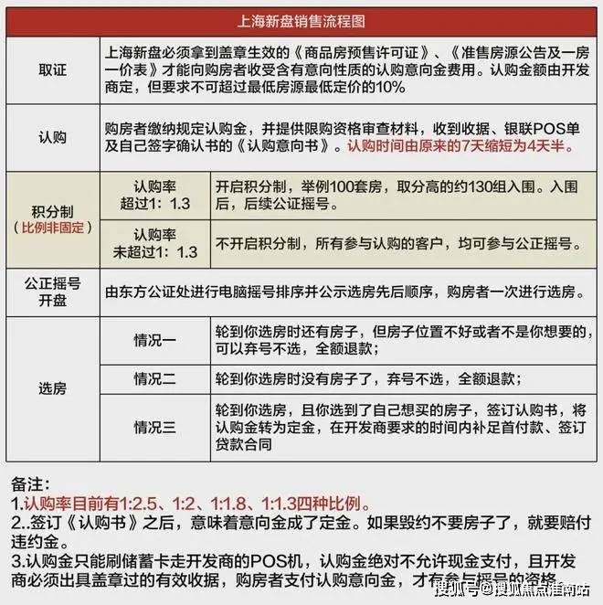
03.上海一手/二手房交易流程:

04. 5月上海买房各税费明细:

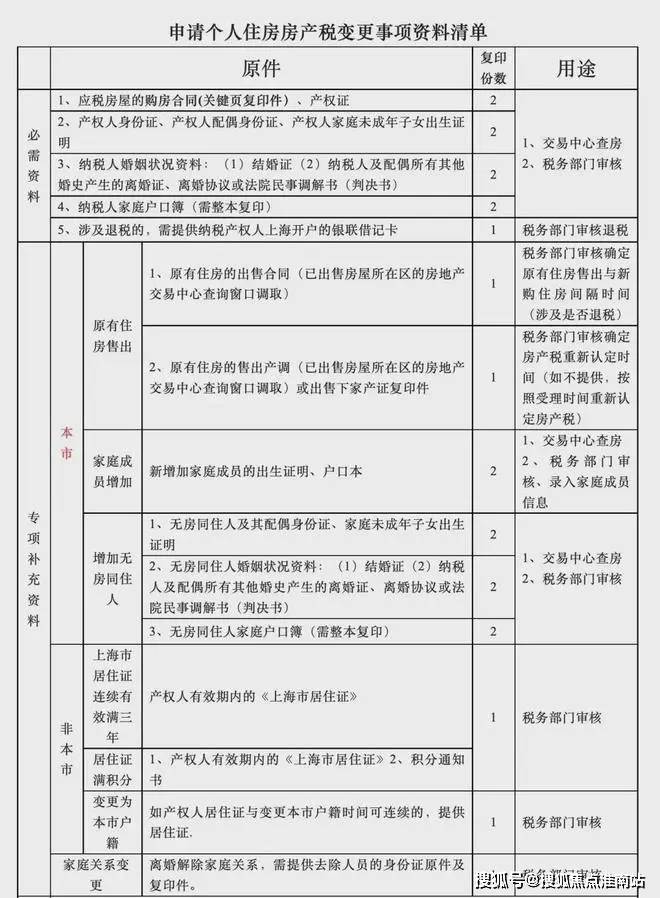
2025.5月上海最新房产税标准:

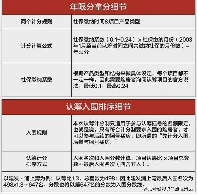
05.上海新房摇号积分制政策

06.上海新房摇号积分制常见问题:

07.上海直系更名/赠予/继承政策:

2024.5.27起:调整住房赠与规定,已赠与住房不再计入赠与人拥有住房套数。

08.公司名义购房相关政策及交易税费:

除上述情况外公司购房政策不变:

滴水湖102文教生活片区纯熟商圈 学府环伺 【特发·学府里】备案名:临港学府里加推建面约96-115㎡2-4房均价32118元/㎡ 上海临港特发学府里售楼处电话:400-9966-224✔✔【预约看房热线】特发学府里售楼处营销中心:400-9966-224特发学府里售楼处电话/地址☎:4009966224(开发商热线)如有问题欢迎来电咨询,专业一对一热情服务,让您用专业眼光去买房。

声明:本文由入驻焦点开放平台的作者撰写,除焦点官方账号外,观点仅代表作者本人,不代表焦点立场。