(金隅公园东序售楼处)官方首页网站丨2025【金隅公园东序】欢迎您/金隅公园东序售楼处电话/地址/备案价/楼盘详情
扫描到手机,新闻随时看
扫一扫,用手机看文章
更加方便分享给朋友
金隅公园东序售楼处电话:400-8818-994
上海普陀金隅公园东序售楼处电话☎:400-881-8994(预约看房热线)
如有问题欢迎来电咨询,预约来电尊享购房优惠,可预约案场内部销售人员,专业一对一热情服务,让您用专业眼光去买房!
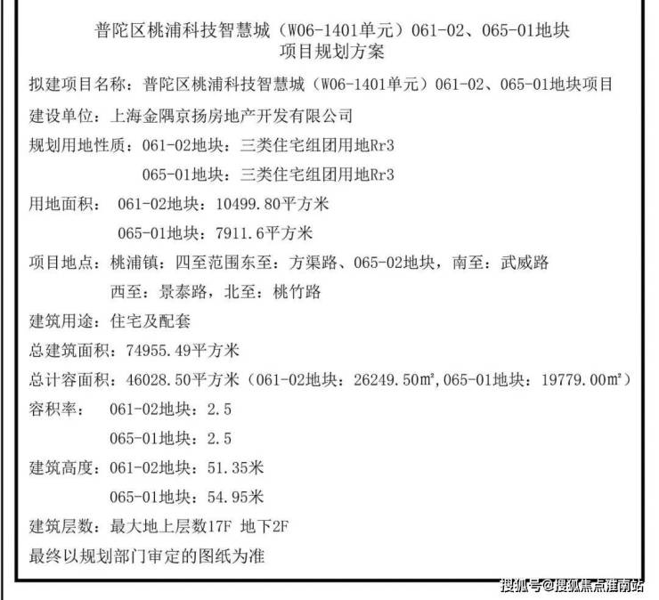
2023年12月,金隅以22.77亿元竞得普陀区桃浦科技智慧城(W06-1401单元)061-02、065-01地块,出让面积18411.4㎡,容积率2.5,房地联动价8.55万/㎡。

金隅公园东序售楼处电话:400-8818-994
上海普陀金隅公园东序售楼处电话☎:400-881-8994(预约看房热线)
四至范围:东至方渠路、065-02地块、南至武威路、西至景泰路、北至桃竹路
土地用途:普通商品房
出让面积:1.84公顷
容积率:2.5
房地联动价:85500元/㎡
该地块西侧紧邻桃浦中央绿地,同时也是桃浦智创城最靠南侧的地块,不仅距离11号线祁连山路更近,距离南侧的科创园区也更近。
根据规划,项目拟建6幢15-17F住宅
金隅公园东序售楼处电话:400-8818-994
上海普陀金隅公园东序售楼处电话☎:400-881-8994(预约看房热线)

金隅公园东序售楼处电话:400-8818-994
上海普陀金隅公园东序售楼处电话☎:400-881-8994(预约看房热线)
具体经济指标:
金隅公园东序售楼处电话:400-8818-994
上海普陀金隅公园东序售楼处电话☎:400-881-8994(预约看房热线)

金隅公园东序售楼处电话:400-8818-994
上海普陀金隅公园东序售楼处电话☎:400-881-8994(预约看房热线)
户型图如下:
99㎡3房2厅2卫

金隅公园东序售楼处电话:400-8818-994
上海普陀金隅公园东序售楼处电话☎:400-881-8994(预约看房热线)
172㎡4房2厅2卫

金隅公园东序售楼处电话:400-8818-994
上海普陀金隅公园东序售楼处电话☎:400-881-8994(预约看房热线)
172㎡户型

金隅公园东序售楼处电话:400-8818-994
上海普陀金隅公园东序售楼处电话☎:400-881-8994(预约看房热线)
交通网络:距离11号线祁连山路站约700米,未来规划新增26号线及20号线西延伸段,与中环、外环以及上海西站等交通枢纽紧密相连,有效串联桃浦地区、虹桥板块与市中心的联系;

金隅公园东序售楼处电话:400-8818-994
上海普陀金隅公园东序售楼处电话☎:400-881-8994(预约看房热线)
教育资源:周边已有12年一贯制民办上海安生学校、上外附属普陀实验学校,并由已锁规划种的九年一贯制学校;

金隅公园东序售楼处电话:400-8818-994
上海普陀金隅公园东序售楼处电话☎:400-881-8994(预约看房热线)
医疗健康:周边除已有上海德济医院、上海交通大学医学院附属仁济医院宝山分院、上海市同济医院、上海市普陀区中心医院等,还规划了一所1000张床位的大型综合性医院——西部区域医疗中心,目前设计方案已获批;

金隅公园东序售楼处电话:400-8818-994
上海普陀金隅公园东序售楼处电话☎:400-881-8994(预约看房热线)
商业配套:周边大宁久光、静安大融城、大华虎城、环球港、百联中环购物广场以及南翔印象城等顶尖商圈环伺;
生态资源:紧邻50万方桃浦中央绿地,规划100万方智创森态中央公园。

金隅公园东序售楼处电话:400-8818-994
上海普陀金隅公园东序售楼处电话☎:400-881-8994(预约看房热线)
预约看房,置业顾问一对一对接,享受额外优惠!!!
温馨提示:看房需提前预约,感谢您的配合!!!
声明:本文由入驻焦点开放平台的作者撰写,除焦点官方账号外,观点仅代表作者本人,不代表焦点立场。
