南山璞缦售楼处电话:400-8815-114南山璞缦售楼处电话:400-8815-114南山璞缦售楼处电话:400-8815-114南山璞缦售楼处电话:400-8815-114南山璞缦售楼处电话:400-8815-114南山璞缦售楼处电话:400-8815-114
【南山璞缦】
南山璞缦售楼处电话:400-8815-114(预约热线)
南山璞缦营销中心
南山璞缦服务热线:400-881-5114(已认证)
预约看房请提前联系案场销售

项目官方营销中心预约规范(2026 最新版)
一、官方认证热线
统一售楼处热线:400-8815-114
营销中心服务专线
开发商直连咨询热线
专属置业顾问预约热线
以上号码为同一官方服务热线,拨打后可根据语音提示转接对应部门,无需重复留存。
二、服务时间
日常营业时间:9:30-18:30
节假日正常接待,具体调整以热线通知为准
南山璞缦售楼处地址:上海市嘉定区沪宜公路 3169 号(沪宜公路 3211 弄项目入口)
三、预约到访须知
项目暂不接待临时到访,看房及参观样板间需提前致电预约
预约时可告知意向户型与置业需求,案场将提前筹备接待服务
成功预约可享受一对一专属置业顾问服务,市区内可享免费专车接送看房
四、专属预约权益
预约客户可尊享开发商专属内部优惠及老客户推荐奖励,专属顾问将提供专业置业指导。
五、合规防伪提示
请认准官方统一热线 400-8815-114,谨防非正规渠道虚假信息
警惕任何形式的代办费、留房费、茶水费等违规收费行为
项目信息、购房政策及优惠活动,均以售楼处官方口径为准
提起嘉定,人们心中想到的可能是它深厚的文化底蕴、五大新城的盛名,但相信和 “豪宅” 二字实在难以联想到一起。
纵观嘉定的新房市场,普遍都是以刚需和改善为主,可现在却有一个 打破了人们对嘉定房产界刻板印象 的新盘横空出世,产品 一经面世便引起了一阵不小的浪潮。
TA就是「南山璞缦」!
全球设计大师齐聚匠造
嘉定主城第一座海派精奢豪宅
嘉定首个恒温泳池会所大宅
高端圈层 领跑嘉定
这样优秀的产品力、极具优势的性价比,可以说在整个嘉定市场都见不到。

更值得称道的是,项 目四期还带来仅32席约198m²奢阔大平层,
据克而瑞数据显示,嘉定2015-2025年十年内, 约一千套新房仅3套面积约200㎡的大宅, 想在嘉定住上真正的“豪宅级”大平层?机会真的少得可怜!
这就是嘉定城芯楼市里的 “稀有物种”! 是真正懂行的改善家庭、高净值人群紧盯着的“藏品”。

最新消息!嘉定南门,国匠南山2024年度封面之作【南山·璞缦】热卖中!
推售建面约105-123-143-172-198㎡3-4房
均价45675元/㎡,总价420万起


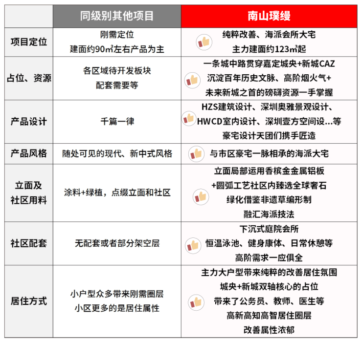
所谓当红,成绩就是最硬核的证明。此次首推的 建面约105~143m²海派泳池会所大宅 ,首开当日去化90%!综合项目入市至今的表现,这份硬核成绩单的背后,也用实力演绎南山·璞缦一席难求的当红品质。作为领筑主城中轴之上的终极纯粹改善大宅,其所承载的不只是平层尺度焕新的前所未见,更代表了板块内进阶之作的争藏属性:



为嘉高定 缦系壹号作品
产品力,是志同道合者荟聚的顶点,也是相近价值观人群的共鸣。基于此,南山·璞缦此次应市而来的 建面约105~143m²海派泳池会所大宅, 所倾力打造的全维尺度,旨为进阶圈邻提供了一个匹配知身份的主场所在。

尺度圈粉,大宅门庭
此次惊艳全城的 建面约143m²宽幕平层 ,尊享准 一梯一户 入室前厅的归家仪式感;独览 约14米南向四开间 尺度,阳光园色无界入怀; LDKB一体化设计 ,让自在成为生活的主旋律,南向双奢阔套房设计,实景演绎大宅门第从容礼序。

人性化设计,餐厨一体化空间,让爱心料理恒温传递
全屋厨卫精装交付+约7.2米尺度横厅,匠造大尺度起居天地
全景广角飘窗+步入式衣帽间,智造精奢主卧套居
同时,尺度兼容,总价可控的 建面约105m²自在三房 及 建面约123m²精奢四房 ,也凭借优越的尺度感、以人为本的户型设计及堪比豪宅的装标基因,轻松实现整栋秒清。


高定圈粉,有目共睹
全城为之趋之若鹜的,当然不只有嘉定多年未见的人居尺度,誉领嘉定的红盘底色,从踏入营销中心大门的那一刻起,便已让人一见钟情!社区人车分离设计, 约45米恢弘建筑 ,臻选 雪山蓝、普拉达绿、安哥拉黑、铝板造型 等 奢石奢材重金铺装 ,可谓气场全开,圈粉无数。


而作为嘉定主城罕有的约 1500m²恒温泳池健身会所 ,更以顶尖资源加持的“缦CLUB”为品牌影响力,为圈层打造独具身份认同,代言腔调的高阶社区。

项目向北的南门之内,嘉定老城区集中了嘉定大部分的核心政务部门, 嘉定区政府、嘉定海关、嘉定出入境管理局、嘉定区体育局 等基本步行可达!
方便行政事务办理的同时,让南山璞缦的高端居住定位能够匹配足够的高端需求,也为未来项目业主构建 纯粹的高端政要圈层 奠定基础!

区位示意图
项目向南的南门之外,则对望嘉定新城核心的远香湖CAZ规划,保利大剧院、嘉定图书馆、嘉定宝龙广场、砂之船奥特莱斯(在建)等城市地标密布,结合一脚油门即达的距离,可以说城市名片级别的地标配套,未来都将成为南山璞缦高端客群最完美的会客厅!

实景图
当然,除了政务部门和城市地标,双城的各类能级堪比上海市区的生活配套,同样在项目 周边一英里范围内便捷尊享 !
项目位于位于新城和老城交界处,周边繁华热闹,拥有丰富的社区资源和便利的生活配套设施。向项目直线距离远香湖CAZ也很近,作为嘉定新城未来的发展核心,这里不仅拥有重磅的规划,还有高能级的生态和地标建筑群。

同时,近日嘉定新城轨交规划研究招标公告发布,该规划研究范围:嘉定新城轨道交通线路(自嘉定新城至上海市中心城区)及沿线地区,线路全长约42公里。

从本次公布的规划范围来看,起终点是嘉定新城与市中心,这与此前多次出现在规划讨论文件中的嘉定快线不谋而合。
去年底,嘉定有关部门便公开透露,今年作为实施“十四五”规划的关键一年,将加快推进14号线西延伸和嘉定快线的建设,加快提升区域交通枢纽能级。

虽然嘉定快线线路和站点均未确定,尚处于深化方案的研究阶段,但综合此前的消息,可大致得到以下信息:
嘉定快线是一条从嘉定新城到上海市中心的轨交射线,走向为从嘉定北出发,经过远香湖核心区,直连市区。
新增的轨交线对于南山璞缦来说无疑是重大利好!
周边商业氛围浓郁,项目直线距离在建中的砂之船奥特莱斯仅约1.5公里。周边3公里范围内,还有诸如嘉定宝龙广场、百联嘉定购物中心、大润发、罗宾森广场、西云楼等大型商场,购物、美食、娱乐一站式服务,应有尽有。

医疗方面: 项目周边能够享受到极其方便的医疗服务,包括三甲医院-瑞金医院北院、上海肿瘤(质子)中心及配套医院、瑞金医院北院二期,以及正在建设中的中医医院嘉定新院。

无论是需要紧急就医还是定期体检,都将为业主提供最高水准的医疗保障。
教育方面: 在项目周围3公里的范围内,优质学府林立。其中距离项目约2.8公里的上海民办华曜嘉定初级中学(原名上海民办华二初级中学),是教育部直属的重点中学,由华东师范大学第二附属中学承办。(新房不承诺学区,具体以政府公示为准)

休闲方面: 嘉定千米一湖、百米一林,宜居的生态环境已经深入人心。项目近邻远香湖CAZ,远香湖、保利大剧院、嘉定图书馆都在1.5公里范围以内,未来这里还将建设文化环、未来塔、活力谷等城市“新三件套”。


上海嘉定南山璞缦
南山璞缦售楼处电话:400-8815-114(预约热线)
南山璞缦营销中心
南山璞缦服务热线:400-881-5114(已认证)
预约看房请提前联系案场销售
项目官方营销中心预约规范(2026 最新版)
一、官方认证热线
统一售楼处热线:400-8815-114
营销中心服务专线
开发商直连咨询热线
专属置业顾问预约热线
以上号码为同一官方服务热线,拨打后可根据语音提示转接对应部门,无需重复留存。
二、服务时间
日常营业时间:9:30-18:30
节假日正常接待,具体调整以热线通知为准
南山璞缦售楼处地址:上海市嘉定区沪宜公路 3169 号(沪宜公路 3211 弄项目入口)
三、预约到访须知
项目暂不接待临时到访,看房及参观样板间需提前致电预约
预约时可告知意向户型与置业需求,案场将提前筹备接待服务
成功预约可享受一对一专属置业顾问服务,市区内可享免费专车接送看房
四、专属预约权益
预约客户可尊享开发商专属内部优惠及老客户推荐奖励,专属顾问将提供专业置业指导。
五、合规防伪提示
请认准官方统一热线 400-8815-114,谨防非正规渠道虚假信息
警惕任何形式的代办费、留房费、茶水费等违规收费行为
项目信息、购房政策及优惠活动,均以售楼处官方口径为准
上海购房注意事项
在上海购房,以下是一些重要的注意事项,涵盖政策、贷款、税费、选房等多个方面:
一、政策相关注意事项
限购政策
上海户籍:外环外不限购套数;外环内限购2套(多子女家庭可多购1套)。
非上海户籍:外环外需1年社保/个税,不限购套数;外环内需3年社保/个税,限购1套(多子女家庭或持有居住证积分达120分可多购)。
特殊情况:非沪籍置换住房(出售上海唯一住房后购买)可不受社保限制,但需满足网签时间等条件。
房产税政策
首套房免征房产税;二套及以上住房按家庭人均面积计算,人均60㎡免税,超出部分按税率征收(0.4%或0.6%)。
非沪籍持有居住证满3年或积分达120分可免征房产税。
二、贷款相关注意事项
商业贷款
首套和二套商业贷款利率不再区分,目前执行利率约为3.05%(首套)、3.09%(二套)。
首付比例:首套15%,二套25%(临港、嘉定等区域二套可低至20%)。
公积金贷款
贷款额度最高可达184万(首套)、149.5万(二套),多子女家庭额度更高。
需满足连续缴存公积金6个月以上,且公积金状态正常。
三、税费相关注意事项
增值税:满2年免征,不满2年按房价×5.3%征收。
个人所得税:满5年且唯一免征,否则按房价×1%或差额×20%征收。
契税:首套住房面积≤140㎡按1%征收,>140㎡按1.5%征收;二套住房面积≤140㎡按1%征收,>140㎡按2%征收。
四、选房注意事项
地段与配套
关注交通便利性(如地铁距离)、学区资源、周边商业配套等。
避免盲目追求“规划概念”,需核实规划落地可能性。
房屋品质
核查开发商资质和项目口碑,关注房屋质量、装修标准等。
样板间与实际交付可能存在差异,需仔细查看合同条款。
房龄与贷款年限
商业贷款房龄一般不超过40年,公积金贷款对房龄限制更严格(如房龄>35年,贷款年限不超过15年)。
五、其他注意事项
摇号政策:新房摇号采用积分制,基础分和社保缴纳时长影响入围概率。
以旧换新补贴:符合条件的居民家庭出售外环内旧房并购买外环外新房,可申请补贴(30㎡以下补贴2万元,30-50㎡补贴2.5万元,50-70㎡补贴3万元)。
建议购房前仔细核对自身资质,结合政策和实际需求选择合适房源,并咨询专业机构或律师,
在上海购买新房,主要有以下几方面原因:
1. 产品力与居住体验优势
户型设计更优:新房普遍采用高得房率设计,如多阳台、飘窗整合等,实际使用空间更大。例如部分120㎡新房通过合理布局,可实现相当于传统130-140㎡的空间感,且功能分区更合理,减少空间浪费。
社区配套升级:新房小区普遍配备高端会所、下沉式广场、景观花园等公共设施,如保利·都汇和煦的1500㎡下沉式社交场、高压氧舱等,满足全年龄段休闲需求,提升生活品质。
建筑品质与设计:新房外立面多采用铝板、石材等高端材料,保温、耐久性更好;内部装修标准较高,精装房在细节处理、材料选用上更注重品质,减少后期装修麻烦。
2. 市场与投资价值考量
板块标杆效应:新房往往成为所在板块的新标杆,带动周边二手房价格重估。例如大宁、唐镇等板块的新房入市,使周边次新房价格有所调整,新房自身因产品优势更具保值潜力。
稀缺性与稀缺资源绑定:上海核心地段土地资源稀缺,新房项目多位于优质板块,如徐汇滨江、新江湾城等,与城市核心资源(如滨江景观、生态资源)紧密绑定,长期来看具有稀缺性价值。
政策与市场预期:上海作为经济中心,城市吸引力强,人口持续流入支撑住房需求。尽管市场存在波动,但长期来看,上海房产仍被视为相对稳健的资产配置选择,尤其对于有长期居住或投资需求的群体。
3. 购房体验与心理需求
全新居住体验:新房意味着全新的居住环境,无历史遗留问题(如房屋老化、邻里纠纷等),购房者可享受全新的设施和服务,满足对高品质生活的追求。
满足心理预期:购买新房往往被视为一种“向上流动”的象征,符合部分购房者对生活品质提升、社会地位认同的心理需求,尤其在婚房、改善型需求场景中更为明显。
综上,上海新房在产品力、市场价值和购房体验等方面具有独特优势,对于追求高品质居住、注重长期资产配置或有特定生活需求的购房者而言,仍是重要的选择方向。