天潼里(售楼处)首页网站-天潼里售楼处电话-天潼里楼盘欢迎您-小区环境-户型-价格-地址-天潼里周边配套-天潼里售楼处电话-交房时间

淮南楼市观察 2025-10-07 09:38:41
用手机看
扫描到手机,新闻随时看

扫一扫,用手机看文章
更加方便分享给朋友

天潼里售楼处电话:400-9659-259上海风貌别墅融合历史与现代,位于衡复等历史区,传承海派文化,兼具人文底蕴与高端居住体验。

上海的风貌别墅是一种融合历史文化和现代居住需求的住宅形态,其核心在于在历史风貌保护区内或周边,通过保留传统建筑元素(如石库门、骑楼等)并新建低密度住宅,实现城市更新与文化传承的平衡。

天潼里售楼处电话:400-9659-259

有人认为外滩、陆家嘴、新天地才是上海的城市名片。但真正懂上海的人才会了解:“只有头顶有梧桐树的地方,才是上海。”

上海百年海派精神的传承和底蕴,一直都深藏在衡复历史风貌区内,这里集聚着上海大部分的历史文化资源,那种情不知所以一往情深的怦然心动,那种时刻被文人墨客温柔浸润的浪漫情怀,值得任何一个踏足上海的逐梦者留恋并珍惜。 居于这样的历史风貌区内,享厚重人文历史文化底蕴,是上海独有的优雅生活。

衡复历史风貌区实景图

官方对“风貌”的定义是具备反映某种时代特征的性质,风貌住宅则是把这种时代的记忆,海派的文化保留下来。

历史风貌区里的建筑,成蛟觉得其实可以分为3个大类:市属优秀历史建筑、价值较高的保留历史建筑和价值一般的历史建筑。

现在市面上能买到的基本是后2者的改造,更高能级更深厚的人文底蕴自然深埋在不可撼动的市属优秀历史建筑当中。

当下,上海市中心城市更新项目陆续浮出水面,加上之前还没清盘的库存量,风貌住宅即将迎来供应高潮!

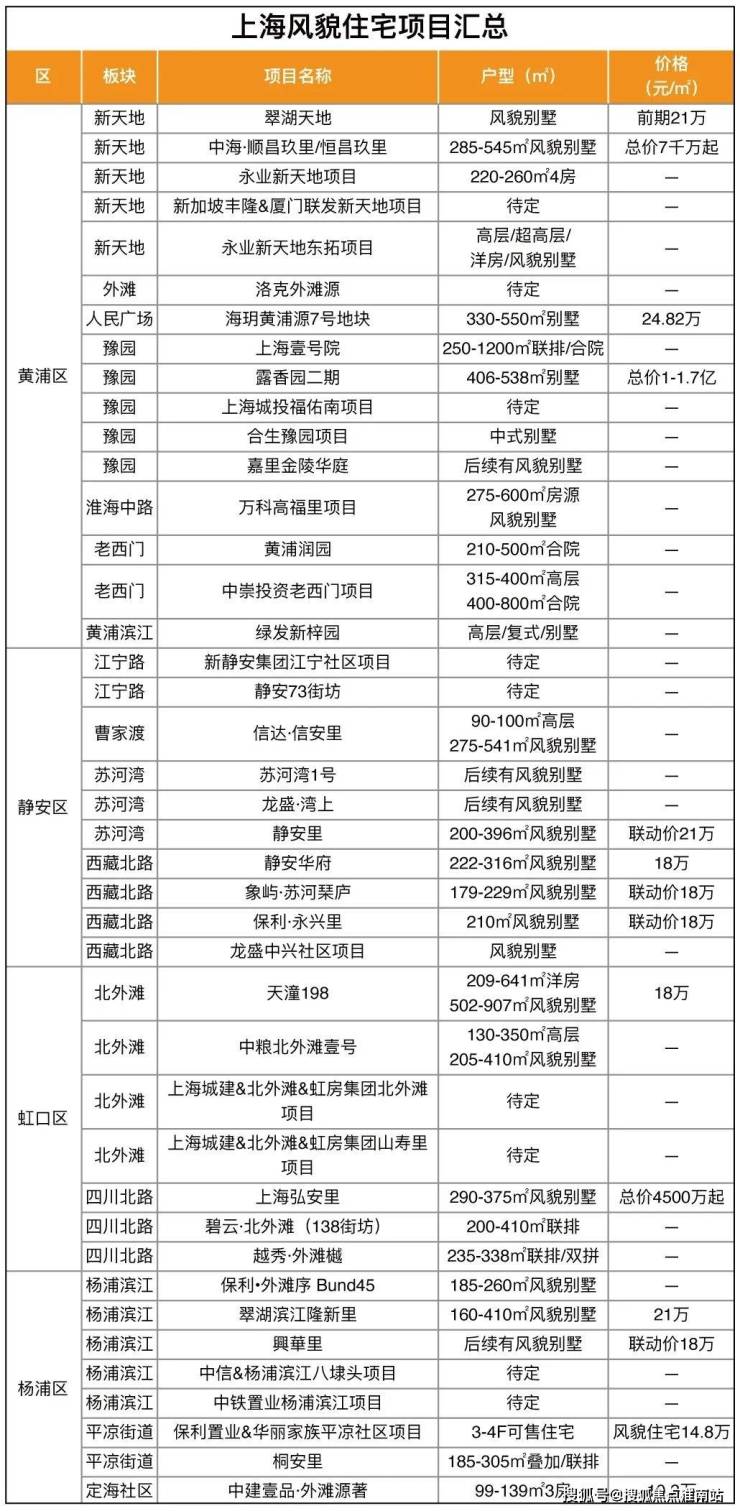
经过成蛟的仔细统计,上海市中心风貌别墅足足有41个项目,主力位于黄浦、静安、虹口北外滩、杨浦滨江,目前已经有5个项目清盘,接下来,上海市区还有16幅含风貌住宅的土地储备蓄势待发,感兴趣朋友可以持续关注。

天潼里售楼处电话:400-9659-259

上海内环3000-5000W总价在售风貌别墅最强盘点!

01

黄浦区

上海黄浦区天然具有不可复制性的区位优势,是上海这座城市的恒贵资产之一。不管是为了资产配置,还是享受上海的高端资源,亦或是为了更高阶层的生活方式,黄浦区总是优选项。

黄浦区规划有不少的风貌住宅产品及含风貌住宅的土地储备,主力分布在新天地、豫园、黄浦滨江、老西门等区域。

乔家路B/C地块是土地储备,规划有大量的二类住宅用地。

①绿发新梓园+乔家路B/C地块

最新消息,黄浦核心乔家路地块,预计推出建面约90-700㎡高层/多层/别墅产品,产品十分丰富。建面约90-700㎡高层/多层/别墅产品等待入市!

乔家路地块是黄浦区最大的城市更新项目之一,由于规模较大,用地面积约24.11公顷,分散成三个大组团。A地块早在2023年2月27日就已花落绿发集团,也就是绿发新梓园。

②中崇投资老西门项目

成蛟据最新消息!老西门的中崇投资项目预备入市,主推建面约315-400㎡高层,建面约400-800㎡合院。

该项目即上海华府1号项目,占地面积37129㎡,规划成高端住宅、风貌别墅、保留保护建筑及社区商业物业。

项目位于黄浦区老西门街道,南至陆家浜路,西至大兴街,北至老城厢中华路,西至迎勋路。

③黄浦润园

黄浦润园已经入市,目前已经去化了近50套,主推建面约210-500㎡风貌合院别墅。项目位于上海城市文明之源,海派文化的发源地“老城厢”的主轴核心之上,紧邻士林华苑一期,由南房集团与华润置地联合匠筑,共建约103席位低密合院墅作。

项目占地面积约28765㎡,总建筑面积约38372㎡,容积率1.3,规划为2-3层独立合院,内部分为10个组团。

上海黄浦区纯风貌别墅 【士林润园】103席约210-500㎡!5000万起!认购开启!

“巨富长”组团

如果黄浦是上海的城心,那梧桐树下的“巨富长”组团就是城心中的城心,是老上海人心中的白月光。

静安寺、南京西路、淮海中路、人民广场、新天地……上海核心商圈环伺左右,特别离南京西路、淮海中路商圈非常近。

环贸iapm商场、恒隆广场、静安嘉里中心、兴业太古汇等高端商场环绕,是真正的步行范围、自行车范围内汇聚一城商业精华。目前,这一烫金地段共有1个新盘包括风貌住宅产品,即万科高福里项目。

①万科高福里项目

与凯德茂名公馆一路之隔的万科高福里项目预备入市。根据规划,未来的高福里将会保留全部石库门建筑,作为独栋及联排别墅,同时兴建一栋150米的超高层豪宅,成为浦西住宅的制高点之一。

上海黄浦衡复顶豪「高福云境」126套276-600㎡大平层即将面世!5000万起!样板间实景首发!

人民广场组团

在上海,要论地段的塔尖,人民广场绝对跃然纸上。人民广场是上海坐标原点,是衡量上海一切位置的标尺,海派文化于此繁衍,近代工业由此兴起,这里孕育出近现代以来上海的繁华与文明。

目前,人民广场组团,海玥黄浦源7号地块为纯风貌别墅项目;厦门路地块为土地储备,规划有二类住宅用地。

①海玥黄浦源7号地块

海玥黄浦源7号地块是难得一见的纯风貌别墅,容积率约1.3,主力产品为建面约238-650㎡联排、双拼和独栋别墅。

7号地块是难得一见的纯风貌别墅,没有一丝小高层和高层,不仅圈层更纯粹、更高端,你的私密性也将得到严格保证。

上海人民广场纯别墅社区【海玥黄浦源】240-330-480-660㎡风貌别墅!5000万起!直接可定!

项目产品建筑形态多样,几乎每一栋都有不同的海派立面,大量老外立面砖的使用,复古还原,使其色彩更加生动,更好满足了高净值客户个性化的选择。

②厦门路地块

早在2021年初,黄浦厦门路地块组团就启动了一轮房屋征收;2023年底,这里再次启动房屋征收。

厦门路地块组团北靠苏州河,南侧就是人民广场和南京路步行街,地理位置极为优越,北京东路两侧区域也是黄浦区未来重点打造的区域之一。

根据控制性详细规划显示,厦门路地块区域内共有20幅规划地块,其中11幅地块被规划为住宅、商业、办公等性质。

这11幅地块中,有7幅是规划有二类、三类住宅,区域内未来新增住宅建面不大于12.75万方,另外,办公建面为3.35万方、商业建面为2.18万方。

天潼里售楼处电话:400-9659-259

02

虹口区

北外滩与陆家嘴超高层建筑群、外滩万国建筑群,共同构成“黄金三角”。2023年,北外滩开发建设重大工程项目22个,投资超过800亿元,实现开竣工面积141.9万㎡。

2024年,北外滩将推动开建重大工程项目48个,投资1890亿元,计划实现开竣工面积超140万㎡。前几年还停留在图纸上的城市地标,如今已经屹立江边,成为上海新的天际线!

上海虹口区的历史风貌别墅项目主要集中在北外滩:目前已知有风貌别墅产品弘安里、天潼198、碧云北外滩138街坊、越秀·外滩樾、中粮北外滩壹号、上海城建&北外滩&虹房集团北外滩、山寿里项目。

北外滩后续还有大量幅城市更新宅地等待出让,其中,C080101单元hk195-11、hk196-08地块、83街坊、84街坊、108街坊、109街坊、112街坊、114街坊、115街坊规划有二类住宅。

①天潼198

最新消息!上海虹口北外滩核心地段,距外白渡桥仅200多米天潼198在售中。

项目主力户型为建面约320-450-550-600㎡洋房,建面约502-679㎡风貌别墅,总价5300万-1.3亿。

项目直线距离上海外白渡桥仅200多米,是黄浦江和苏州河“源流汇聚”之处,步行可达外滩源,对望“陆家嘴三件套”。

项目涵盖风貌高层住宅、风貌多层住宅和风貌里弄住宅3种产品,规划有8幢4层里弄住宅,1幢7层洋房,1幢9层小高层,还有底商和酒店。

②中粮北外滩壹号

最新消息,虹口北外滩核心中粮北外滩壹号预备入市!项目将推出84套建面约130-350㎡的高层住宅以及76套建面约205-410㎡的风貌别墅。

大悦城控股上海大区公司通过上海联交所成功竞得上海市虹口区北外滩116街坊地块。

该项目计容建面约4.65万㎡,容积率1.95,是上海市中心罕见的无商办、无15%自持住宅、无5%保障房的纯住宅项目。

③弘安里

最新消息,位于虹口北外滩的历史风貌大宅,容积率仅1.1纯别墅项目——弘安里还有最后2套楼王卖完就清盘了,项目是纯别墅项目,仅121套可售房源,产品稀缺圈层纯粹,主力面积约300-500㎡,总价约7000万-1亿,高净值家庭终极置业!

弘安里项目由招商蛇口、绿城中国、上海地产联合开发建设,是上海内环内罕有的里弄风貌别墅区,约1.1超低容积率。

项目总体延续原“一街坊、多组团”的风貌特征,三条南北向主弄、多条东西向支弄的总体布局,通过保护修缮、保留改造、更新改建等多种方式,最大限度延续肌理风貌。

上海北外滩第一历史风貌墅弘安里项目收官加推!5000万起!正火爆认购中!

④越秀·外滩樾

直线距离外滩商圈仅约1公里,越秀外滩樾推建面约238-338㎡风貌双拼、三拼别墅!

项目将清砖立柱、古典门头、岩石山墙等经典海派建筑风貌转译和突破,大窗墙比大南向开间、大面积运用奢石的外立面,带来了城心难得的双拼、三拼别墅!

社区配置的三处会所、泛会所空间合计约2500㎡,包含私宴厅、恒温泳池、私人运动空间等内容,提供酒店级高奢服务!

天潼里售楼处电话:400-9659-259

上海北外滩纯别墅社区【越秀外滩樾】49席建面238-338㎡海派风貌院墅4500万起正式入市!

03

静安区

静安区的风貌住宅比较分散,主要位于大苏河湾、曹家渡板块,共有10个项目可选。

曹家渡板块

老静安的风貌住宅产品并不多,仅有信达·信安里可选。

①信达信安里

老静安历史风貌区信达·信安里高层产品已开盘,建面约270-525㎡风貌别墅正在认购中!

项目由1栋18层高层建筑,十五栋低层石库门风貌的建筑以及一栋配套用房组成,地下为地下三层。

信达·信安里从历史建筑风貌保护出发,开发商融入当代新式里弄创新手法,礼献全球名宅区的隐贵之所,真正诠释了大隐隐于市的名门格调!

项目里在对静安风貌更新过程中,采取了“总体风貌保护策略、单体建筑保护策略”双轨并行。

上海老静安5000万级风貌艺墅信达·信安里!280-525㎡!均价19.98万!即将认购!

大苏河湾

静安里

静安内环静安里已经入市,将打造3层风貌别墅,主推建面约200、250、396㎡风貌别墅,共220席,联动价21万/㎡!

项目用地面积9461.7㎡,容积率为1.45,沿袭历史建筑格局,提高窗墙比,降低围墙高度,拓展地下空间,打造高品质历史风貌住宅。

上海苏河湾板块再现4000万起的风貌别墅静安里!200-396m²!正式认购!

⑥保利·永兴里

最新消息!静安内环内待保利永兴里高层产品首开即售罄,即将加推风貌别墅,主推建面约210㎡城央双拼别墅,联动价18万/㎡。

04

杨浦滨江

杨浦区的风貌住宅集中在杨浦滨江,共有8个项目可选。目前翠湖滨江隆新里、桐安里、中信&杨浦滨江八埭头项目、保利•外滩序 Bund45、兴华里、保利置业&华丽家族平凉社区项目、中铁置业杨浦滨江项目、中建壹品·外滩源著规划有风貌住宅产品。未来更有多幅宅地有风貌住宅,包括4街坊、53街坊、89街坊、90街坊。

①翠湖滨江隆新里

最新消息,杨浦滨江翠湖滨江隆新里主推建面约160-410㎡风貌别墅,均价21万/㎡,总价3000多万起!

天潼里售楼处电话:400-9659-259

翠湖滨江式花园里弄每户能拥有独立的花园和露台,形成了立体花园的户外空间。每日在绿意环绕中,迎来阳光醒来。

其次,翠湖滨江为每一户带来了超大附加值的地下室,地下室可自行改造,划分出多个场域,每位家人都能根据自己的爱好,打造一方个性化的私属天地。

上海内环3000-5000W总价在售风貌别墅最强盘点!

②興華里

内环内+CAZ+杨浦滨江,直线距离黄浦江约800米興華里洋房产品于12月24日开盘。项目另有建筑面积约131-154㎡海派商业风貌墅居,联动价约18万/㎡,目前已经清盘!

興華里打造“一街两园四巷” 里弄特色园境。通过组团式改良并结合几何铺装、节点小品、特色树种引入等现代造园手法,营造复古海派风情与亲和邻里温情的生活情境墅区。

上海第一个不限购风貌别墅|东外滩滨江|262-520㎡|2000万起|正式问世

③桐安里

最新消息,招商蛇口于杨浦打造的上海第二座风貌作品、城市更新的里程碑级作品桐安里预计四季度入市销售!

项目共计70套,建面约185、235、305㎡的风貌别墅,包含联排、叠加产品,对外售价预估在3000-5800万!

根据规划,项目容积率1.35,总用地面积12666.40㎡,总建筑面积43349.64㎡,建筑限高12米,将以3层的别墅供应为主。

上海杨浦滨江板块3000万起步的风貌别墅桐安里!主力户型235-305㎡!正在认购中!

④中信&杨浦滨江八埭头项目

2023年12月,上海杨浦区与中信泰富签约杨浦滨江八埭头5、8-9、10、11街坊建设用地土地使用权出让投资项目。

项目拟打造为总用地面积8.65万㎡、建筑量约18.1万㎡的低密度高端城市综合体项目,涵盖甲级办公写字楼、高端生活配套商业、海派里弄风貌住宅。

平凉社区03B1-01地块(平凉街道5街坊)

东至汾州路、南至扬州路、西至通北路、北至平凉路。建设用地面积18742.1平方米,规划土地用途为二类住宅组团用地,容积率1.4,地上计容建筑面积26238.94平方米,建筑高度不超过12米、局部高度可控制在15米。

平凉社区01F2-01地块(平凉街道10街坊)

东至汾州路、南至平凉路、西至通北路、北至榆林路。建设用地面积15145.3平方米,规划土地用途为二类住宅组团用地,容积率1.3,地上计容建筑面积19688.89平方米,建筑高度不超过12米、局部高度可控制在15米。

平凉社区01F3-01地块(平凉街道11街坊)

东至许昌路、南至平凉路、西至汾州路、北至榆林路。建设用地面积19343.9平方米,规划土地用途为二类住宅组团用地,容积率1.4,地上计容建筑面积27081.46平方米,建筑高度不超过12米、局部高度可控制在15米。

⑤保利•外滩序 Bund45

最新消息!杨浦滨江保利•外滩序 Bund45洋房首开即售罄,现在风貌住宅也已经入市,主力建面约185-260㎡风貌住宅。

项目是容积率仅1.2的低密墅级社区,风貌产品容积率约0.9,主推8层洋房+2-3F别墅产品。

5别墅产品传承百年历史著名老洋房思南公馆的卵石立面,打造了市面独树一帜的颜值。这和现在很多风貌青砖、红砖看起来完全不同。

天潼里售楼处电话:400-9659-259

上海3500万起的滨江保利低密度风貌别墅!175-280㎡花园墅邸!低调启筹!

⑥中铁置业杨浦滨江项目

日前,杨浦区发布了《杨浦区定海社区I15-01地块(大桥街道89街坊)历史风貌保护项目实施主体结果公示》。

定海社区I15-01地块遴选活动实施主体为中铁置业集团有限公司,成交总价为142641万元,楼面价75000元/㎡。

天潼里售楼处电话:400-9659-259

该地块出让面积13584.83㎡,容积率1.4,总建筑面积19019.76㎡,限高12米,公共租赁房占比5%。

该地块均位于规划肌理保护范围内,风貌保护用地占地块出让范围100%,历史建筑面积约7000㎡,均为里弄建筑。

⑦保利置业&华丽家族平凉社区项目

日前,保利置业&华丽家族以4.2亿元竞得杨浦区平凉社区01D4-04地块(平凉街道71街坊东),容积率1.35,高层联动价11.7万/㎡,风貌住宅14.8万/㎡。

项目拟建7栋3-4层可售住宅以及其他配套设施,地块体量很小,总用地面积仅约4432.15㎡,总建筑面积13737.35㎡,容积率1.35。

项目还有历史风貌保留保护问题,历史风貌住宅有约2800㎡,为里弄建筑,可采取保护修缮、保留改造、更新改建等保护更新方式。

⑧中建壹品·外滩源著

最新消息,杨浦滨江豪宅+轨交红盘+奢配装标+高阶会所中建壹品·外滩源著高层开盘热销,后续仍有风貌住宅待加推。

项目由高层与风貌别墅组成,容积率仅为2.0,是杨浦滨江难得的低密风貌墅境,价值再难复制!

项目打造“三轴两门三院三花园”的景观布局,主入口礼序归家轴上,以海上东方+星池雅宴+鎏金茗院三重空间,重现海派隐奢归家之路,步步尊崇。

⑨杨浦滨江土地储备

杨浦滨江有风貌住宅的地块主要位于八埭头片区、大桥东核心片区。

八埭头片区目前还有2副宅地待出让,皆是低密风貌住宅。

03C1-02地块,容积率1.4,出让面积23389㎡,建筑高度15米,位于瑞安翠湖滨江东侧,已出现在杨浦区土地推介会上。

03B2-02地块,容积率1.4,出让面积19029㎡,建筑高度15米,位于八埭头综合体东侧,更靠近黄浦江。

不难发现,周边加上瑞安翠湖滨江,中信泰富的地王,桐安里等低密项目,未来将会形成整片的风貌别墅集群。

天潼里售楼处电话:400-9659-259

大桥东核心片区目前已有2副宅地已出让,有4副宅地待出让,这几幅宅地已出现在杨浦区土地推介会上。

据了解,I9-01、I10-01、I11-01地块、中铁置业项目,这4幅宅地均为风貌住宅;I4-01地块,保利发展&上海建工项目,为三类住宅用地。

其中,I9-01地块,容积率1.4,用地面积21211㎡,建筑高度12米;

I10-01地块,容积率1.3,用地面积28622㎡,建筑高度12米;

I11-01地块,容积率1.4,用地面积18735㎡,建筑高度12米。

不难发现,该片区同样是以低密为底色,未来有望与内环内低密片区连成一片,形成整片的风貌别墅集群。

天潼里售楼处电话:400-9659-259

天潼里售楼处电话:400-9659-259【售楼中心热线】营销中心热线400-9659-259售楼处地址400-9659-259楼盘项目全面介绍,本电话为开发商提供线上预约售楼电话,楼盘项目全面介绍(包含楼盘简介,均价,房价,现房,期房,别墅,叠墅,大平层,价格,楼盘地址,户型图,交通规划,备案价,备案名,项目配套,样板间,开盘时间,认筹时间,楼盘详情,官方售楼处电话400-9659-259,最新消息,最新详情,周边配套,一房一价,最新进展等详情咨询)楼盘详情丨价格丨更多优惠丨机不可失丨欢迎致电丨诚邀品鉴!售楼处位置丨特价房丨工抵房丨剩余房源丨户型图丨最新消息丨免责声明:将文章内容综合来源于网络、只作分享,版权归原作者所有!!如有侵权,请联系我们,我们第一时间处理如有问题欢迎来电咨询,专业一对一热情服务,让您用专业眼光去买房

声明:本文由入驻焦点开放平台的作者撰写,除焦点官方账号外,观点仅代表作者本人,不代表焦点立场。