万科朗拾滨屿府售楼处(杭州滨江)首页网站|万科朗拾滨屿府 /容积率/小区环境
扫描到手机,新闻随时看
扫一扫,用手机看文章
更加方便分享给朋友
杭州滨江「万科朗拾滨屿府」
售楼处电话:400-9966-224【预约热线】(一对一热情服务)
如有问题欢迎来电咨询,专业一对一热情服务,让您用专业眼光去买房。
杭州滨江「万科朗拾滨屿府」
售楼处电话:400-9966-224【预约热线】(一对一热情服务)
如有问题欢迎来电咨询,专业一对一热情服务,让您用专业眼光去买房。
杭州滨江万科朗拾滨屿府售楼处电话:400-9966-224【预约热线】就在今天,万科朗拾滨屿府开放了项目示范区和样板间,小鸡也第一时间去现场看了看。
杭州滨江万科朗拾滨屿府售楼处电话:400-9966-224【预约热线】拾系独有的宝门廊,横向宽达到了约34米、高度约5.8米,非常有气场。这两张细节图,可以窥得一斑。
杭州滨江万科朗拾滨屿府售楼处电话:400-9966-224【预约热线】宝门廊后面,是超大的落客庭院,打造了叠瀑石林中央水景,还有2棵超过10吨的丛生大朴树,非常吸睛。
杭州滨江万科朗拾滨屿府售楼处电话:400-9966-224【预约热线】项目是万科在杭州落地的首个“拾”系作品,一共打造了10幢高层,主力户型为97-138方,均价3.9万/㎡。
杭州滨江万科朗拾滨屿府售楼处电话:400-9966-224【预约热线】在社区规划上,以泰国曼谷湄南河四季酒店为原型,营造城市里的度假体验感。
今天项目的样板间也同步开放了。这一次万科在朗拾滨屿府上做了不少户型的突破,确实有惊喜。
在产品力疯狂内卷的浦沿,朗拾滨屿府的亮眼依然给了市场惊喜。
项目采用四面铝板公建化立面,封闭式阳台,建筑颜值不错。
杭州滨江万科朗拾滨屿府售楼处电话:400-9966-224【预约热线】园区用月光米黄与发光云石打造宝门廊等五重归家礼序,仪式感不错;选择高级度假酒店自然景观,社区全架空层设计。
杭州滨江万科朗拾滨屿府售楼处电话:400-9966-224【预约热线】周边没有地铁,算是一个遗憾。
但周边地面道路还是非常完备的,时代大道、火炬大道、彩虹快速路,滨江区的几大主干道基本都在项目边上,通达各地。
整拆整建的浦沿,这几年智慧新天地发展势头强劲,近期迎来了“江南科学城”的产业规划利好,“国之重器”杭州极弱磁大也已经开工,板块整体的产业评分达到了82分。
杭州滨江万科朗拾滨屿府售楼处电话:400-9966-224【预约热线】项目周边还有较多的高端企业和写字楼。北侧有智造谷产业服务综合体,东侧有白马湖生态生态创意城,南侧有中南数字文创谷等。
杭州滨江万科朗拾滨屿府售楼处电话:400-9966-224【预约热线】从项目到大华、网易、阿里等大厂的距离,几乎都在10余分钟。
浦沿很大的短板,就是在教育,这是当下几个项目较之建发云启之江较为薄弱的一项。
杭州滨江万科朗拾滨屿府售楼处电话:400-9966-224【预约热线】但朗拾滨屿府附近已规划浦乐高中用地,硅谷中学预计杭二中接管,明年9月投入使用。交付后学区预计为硅谷小学、硅谷中学,这对于家长来说还是有非常强的诱惑力的。
项目有一不利点,项目西南侧直线距离1204米处为滨江生活垃圾焚烧厂。
买房建议
杭州滨江万科朗拾滨屿府售楼处电话:400-9966-224【预约热线】今年浦沿的热度居高不下,一方面在于板块内新盘供应集中喷发,另一方面在于400-600价位段没有太多可选余地。
3.9万/㎡的精装限价,让朗拾滨屿府在滨江拥有了一定的价格优势。
项目隔着信诚南路十字相对的是今年交付的滨耀学府,贝壳有33套房源在售,挂牌均价5万/㎡,但挂牌最低的一套均价仅3.8万/㎡,目前还没有网签记录。
当下板块内在售的多数是四房产品,仅揽晖美寓有部分三房,朗拾滨屿府算是板块内三房门槛最低的那一个。
同时,虽然没有地铁,但是项目却有了另外几个盘所没有的教育优势,也会吸引不少的购房者。
杭州滨江万科朗拾滨屿府售楼处电话:400-9966-224【预约热线】项目预计12月中旬首开入市,目前已经开放了示范区和样板间,感兴趣的购房者可以关注。
限购政策

1
单身人士
2
已婚人士
3
特殊客群
附加说明:
1、外地户口家庭在上海跟父母在限购前共有的房子,同时算在父母与子女名下。(即:非户籍家庭限购前与父母共有的住房不可剔除,需计入套数)。
2、外地户口家庭,具备购房资格的人必须上产证。(即:A满足购房条件,B不满足,B不可单独上产证)。
3、社保跟税单在签约当月的数据都不认,必须在签约前满足63个月内60个月有效缴纳。
即:11月签约,则11月的社保/税单不予认可,截至10月份需要满足购房条件)。
4、上海户口与外地户口为夫妻的家庭,首套房外地户口具备购房资格的可以单独上产证。
(注意:若上海户口在限购前跟父母有住房的,首套房外地户口不能单独上产证,上海户口必须上产证)。
4
夫妻离异
附加说明:
一、婚姻存续期间所出售的房屋不在限购范围内产权证登记日期需在离婚日期前)。
二、离异后现家庭及原离异家庭夫妻双方新购入住房需计入套数。
三、离异时未出售或赠与房屋,离异后出售或赠与房屋依旧计算在内(离异后已赠与房屋是否计入套数,以具体各交易中心口径为准)。
四、其余限购政策不限(限购前与父母共有住宅,按原规定提供亲属证明可剔除套数,若原
配偶一方需配偶方提供材料)
五、离异已满3年,不受新政影响。
六、离异后复婚按新政策执行。
PART 2
公积金及商业贷款相关

1
公积金贷款年限判定
2
公积金贷款首付比例及利率
3
公积金贷款套数认定
4
公积金贷款额度确定
5
申请及限制公积金贷款条件
申请公积金贷款条件:
1,在本市缴纳公积金的在职员工。
2,在办理贷款前,已连续缴存住房公积金不少于6个月且公积金状态当前显示正常,公积金当前无提取业务。
3,在办理贷款前,夫妻双方无在受理中的住房公积金贷款或还款。
4,非居住类住房不能使用公积金贷款。
限制公积金贷款的情况:
1,家庭名下在本市已有一套住房且人均住房建筑面积大于37.46平米。
2,家庭名下在本市有2套(含)以上住房。
3,家庭名下在本市有公积金贷款在还或有2次(含)以上公积金贷款记录。
4,征信报告显示连6累12。
5在全国有未结清的住房公积金个人住房贷款。
6在全国有两次及以上住房公积金个人住房贷款记录。
6
商业贷款年限确定
PART 3
资金监管(带押过户)
存在抵押的房产要上市交易的,无需先行还贷或垫付,即可实现抵掉变更、转移登记及新抵押设立。即过户前交易房屋抵押未注销,买卖双方签订《上海市存量房交易资金监管协议》并缴交监管资金,如贷款资金监管需由贷款银行先行将贷款资金发放至监管账户,过户后待完成转移登记将监管资金划付至卖方抵押银行结清原有贷款并注销原有抵押后,余款再划付给卖方。给广大购房者提供优质缴款体验,流程更顺畅,缴款更方便,资金更安全带抵押过户操作流程
1.取得抵押银行的征询函
2.买卖双方签订买卖合同及资金监管协议
3.买方客户监管款存入资金监管账户
4.买方申请按揭贷款
5.办理过户
6.监管银行将贷款放款至监管账户
7.确认监管资金全部到账
8.完成过户并出产证
9.归还卖方贷款原银行出具注销材料
10.办理房屋抵押注销
11.划付监管尾款
PART 4
购房相关

1
上海购房贷款政策
上海自2021年8月6日起,上海二手房房贷执行“三价就低”:购房者申请贷款时,将从买卖合同价、交易中心核验价、银行评估价中,选择最低的一项,作为贷款申请房价标准。
附加说明:
普通住房应该同时在房屋类型、成交价格、建筑面积三个方面满足如下标准。不能同时满足条件的为非普通住房。
(1)房屋类型:五层以上(含五层)的多高层住房;不足五层的老式、新式里弄、旧式里弄等。
(2)成交价格:
内环以内:≤450万元/套;
内外环之间:≤310万元/套;
外环以外:≤230万元/套。
(3)建筑面积:单套建筑面积≤140平方米。
2023年9月1日 上海官宣“认房不认贷”
“认房不认贷”的概念:
就是接下来你在上海贷款买房的时候,银行只看你名下有没有房,而不看你是否有贷款记录。如下
沪有房+贷款还清=二套
沪有房+贷款未还清=二套
沪有房(限购前与父母共有)+贷款未还清=首套
沪无房(或已售)+贷款还清=首套
沪无房(或外地有房)+外地贷款未还清=首套
将会影响三类人群:
1.上海有一套房、且准备置换的改善客户
2.上海无房,但有过上海贷款记录的刚需客户
3.上海无房、但外地有贷款记录的刚需客户
注意:
1.上海无房,外地多套在还,也算做首套
2.离婚未满三年的各家银行政策和原来一样
3.与父母共有问题和文章上文提到的限购政策一致(客户在2011年之前和父母共有一套房但是这套房他是主贷人,贷款还没有结清(按首套认定)
2
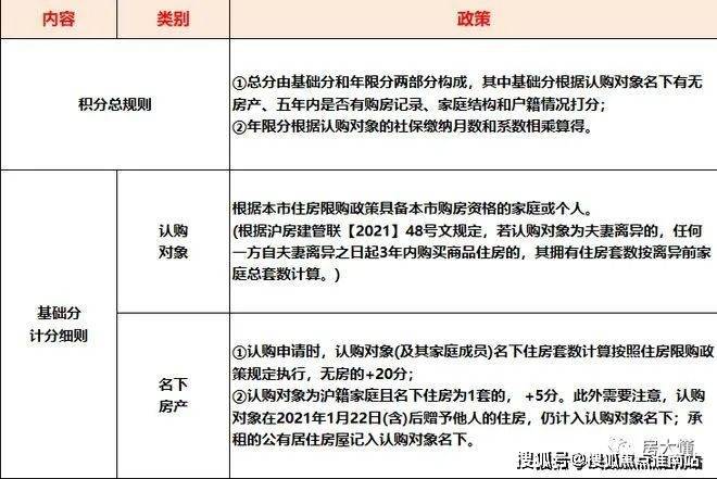
上海新房摇号积分制政策
关于积分细节
关于积分类型
关于积分政策
3
上海新房摇号积分制常见问题
Q1:满五唯一房子,如果卖掉,算无房户吗?
回答:满五唯一的房子,卖掉以后是算无房户的。
Q2:如果名下房子在外地,算无房户吗?
答:仅限于上海范围,算无房户。
Q3:怎么界定购房记录?
答:自购房日起算,五年内无购房记录(目前认网签时间),只看购买记录,不看卖出记录。
Q4:上海户籍单身,09年与父母名下有一套共有房产,请问算有房还是无房?是否还能买房?
答:2011年以前的,算无房户。单身可以购买1套。
Q5:拆迁所得的安置房,请问算购房记录吗?
答:公租房不算,有产权或者承租的共有产权都算有房。
Q6:有一套动迁房,刚卖掉,请问算有购房记录吗?
答:如果动迁房是5年内买入的,就算有购房记录。
Q7:赠予在同一张产证上的一方,影响无房部分打分吗?
答:要看赠予的时间,如果在2021年1月22日之前赠予,则算无房。在2021年1月22日(含)后赠与他人的住房,仍计入认购对象名下 。
Q8:认购组数与准售房源套数比例小于等于1.3:1的,不使用计分排序,会怎么样呢?
答:所有符合购房条件的,全部纳入公证摇号。
Q9:购买的新房已网签,但没有拿到产证, 一年后才能拿到,当下算有房,还是无房?
答:已网签的房子,有购房记录,所以算有房。
Q10:退休人员的社保怎么算?
答:退休人员的社保年限是交多少个月算多少个月。比如从2003年1月开始计算,如果是2005年退休的话,社保只能算两年。
Q11:户籍名下有一套房,无贷款,想过户给父母,这样算无房吗?
答:如果在2021年1月22日(含)后赠与的方式,不能算无房户。通过二手房交易过户,算无房户。
Q12:上海户籍家庭,社保打分算一个人还是夫妻两个人加在一起?
答:如果以1个家庭认筹,按照家庭成员中缴纳较多的一方来计算。
Q13:社保有要求连续社保吗?
答:不要求,按缴纳社保的实际月数来计算。
Q14:境外人士购房也要积分摇号吗?
答:境外人士符合条件可在上海购买1套,也按照计分摇号方式来认筹 。
Q15:请问怎么界定有房?动迁房算吗?
答:名下有上海房产(包括动迁房、经适房、使用权房)即为有房,若2011年1月28日以前与父母共有的不计入名下房产。
Q16:5年内无购房记录,是按网签时间计算,还是产证下来的时间算呢?
答:网签。
Q17:承租的公租房,有一套使用权的房子,算无房户吗?
答:政府认定的无房户,是没有房子住,有使用权可以住的房子算名下有房。
Q18:如果我和我老公都是2011前和父母共有房产,能算首套吗?还是只要有名字,就是算有房?
答:算首套无房。
Q19:2011年和父母共有1套,5年内去掉父母的名字,算有购房记录吗?
答:不算购房记录!但是要算有房。
Q20:政策出来前以前补缴的社保月份算吗?比如在政策出来前,补缴过2019年三个月的社保。
答:补交不算。
Q21:计分制下,新盘同时内,只能认购一个嘛?要等多久才能认购第二个?比如交完认筹金,没入准入分数,马上就可以去认筹第二个了吗?
答:需要等上一个项目开盘才能认购下一个,认定入围到开盘一般间隔1天。
Q22:我有一套房子,房产证上是几个人的名字,2002年左右买的。但2018年改过份额,算5年内有购房记录吗2018年网签吗?
答:改变份额不算购房记录。
Q23:大家的计分是由开发商来审核的么?有公证处监督?
答:政府审核认定。
Q24:外国人在上海买房在现有计分制情况下怎么打分,是个税
计算吗,还是只能是社保?
答:只能是社保。
Q25:过去五年内有拆迁,在计分系统中是否会被记录为五年内有购房记录?
答:拆迁分的房子,不算购房记录,但是要算有房。
Q26:计分政策实施以后,非沪籍单身是否可以参与计分买房?
答:目前的计分政策主要针对认购客户和摇号。非沪籍单身是限购的,所以不能参与认购摇号;符合条件的非沪籍家庭可以购买一套房。
Q27:如果是离异,丧偶这些情况,家里有未成年孩子,计分时,算是单身还是有家庭?
答:计分政策中,对于家庭情况是成年未婚、离异、丧偶的,无论是否包括未成年子女,家庭情况计0分。
Q28:我名下有一套2011年前婚前和父母共有的房子,这样是算有房户还是无房户?
答:父母是户主的话,算无房。
Q29:赠予在同一张产证上的一方,影响无房部分打分吗?
答:看赠予的时间,如果在2021年1月22日之前赠予,则算无房在2021年1月22日(含)后赠与他人的住房,仍计入认购对象名下 。
Q30:我名下仅有一套使用权的老公房,如果把承租人转让,买房时算无房吗?
答:跟谁租没关系,跟这套房子的使用权在网上查到是谁的有关,也就是房东不变,就要算有房。
Q31:我名下有套商住房,小产权房,40年的,这种情况算有房吗?
答:商住不算,但小产权房如果能查到是有使用权的,算有房。
Q32:我购买的新房已网签,但没有拿到产证, 一年后才能拿到,当下算有房,还是无房?
答:已网签的房子,有购房记录,算有房。
Q33:我名下有套满五唯一的房子,已出售,已网签,但未过户,这样算无房吗?
答:不算无房,要以下家产证出来的时间为准。
Q34:离异后,带着未成年孩子,家庭结构一栏中可以计10分吗?
答:计0分,单身情况,包括成年未婚、离异、丧偶,无论是否包括未成年子女,皆是计0分。
Q35:如果外地有房,上海无房的话,算是无房吗?外地有房有贷,上海无房无贷,这种情况呢?
答:计上海名下房产,所以两种情况都算无房。
Q36:沪籍名下有一套房,无贷款,想过户给父母,这样算无房吗 ?
答:如果是赠与的交易方式,则不算无房户;若是二手房交易方式过户,则算无房户。
Q37:名下房产中认筹对象(及其家庭成员)中的“家庭成员”算不算父母?
答:不算。
4
临港差异化购房政策
具体条件要求:
单位条件(满足其一):
1)符合新片区产业发展导向,且工商注册地、生产经营地和税收户管地均在新片区的企业;
2)新片区重点支持引进或为新片区经济社会发展做出突出贡献的其他机构。符合条件的单位实行清单管理,定期更新。
个人条件(满足其一):
Tips:关于第一项条件,学位非硬性要求,非全日制本科学历等同样认可,以学信网学籍
工作年限条件(必须满足):
在新片区工作满6个月及以上,并与用人单位签订二年及以上劳动(聘用)合同(创业人才为清单内公司的法人或股东,如无劳动(聘用)合同,需提供公司营业执照、法人或股东证明和公司章程等)。
Tips:据了解,此处“二年及以上劳动(聘用)合同”,要求合同终止期限距离申请日期二年及以上,如期限不足,可请用人单位开具续签意向有关证明等。
中国 (上海) 自由贸易试验区临港新片区管理委员会发布《关于优化调整临港新片区人才住房政策相关工作提示的通知》:文件显示,临港将调整重点支持单位的人才工作年限要求。根据临港新片区的产业发展导向及城市功能发展需求,拟建立人才住房政策重点支持单位清单。在重点支持单位工作的人才,工作年限要求从6个月以上缩短为3个月以上。《2023年人才住房政策重点支持单位清单》后续经管委会相关部门综合评定后另行公示。
5
金山差异化购房政策
杭州滨江万科朗拾滨屿府售楼处电话:400-9966-224【预约热线】(一对一热情服务)如有问题欢迎来电咨询,专业一对一热情服务,让您用专业眼光去买房。
杭州滨江万科朗拾滨屿府售楼处电话:400-9966-224【预约热线】(一对一热情服务)
如有问题欢迎来电咨询,专业一对一热情服务,让您用专业眼光去买房。
声明:本文由入驻焦点开放平台的作者撰写,除焦点官方账号外,观点仅代表作者本人,不代表焦点立场。
