上海古北99售楼处电话:400-8567-004✔✔【预约热线】 古北99售楼处营销中心:400-8567-004
古北99售楼处电话/地址☎:400-8567-004(开发商热线) 如有问题欢迎来电咨询,专业一对一热情服务,让您用专业眼光去买房。
上海 古北99售楼处电话:400-8567-004✔✔【预约热线】
古北99售楼处营销中心:400-8567-004
古北99售楼处电话/地址☎:400-8567-004(开发商热线)
如有问题欢迎来电咨询,专业一对一热情服务,让您用专业眼光去买房。
2025年刚开年,很多小伙伴表示想趁年初买房。
那我想问:“大家知道今年年初买房的优势吗?”
优势在于 ,你能“吃到”最后一波限价新房的红利,买入安全垫厚!而在此之后上市的,将是去年下半年拍的宅地,价格预计大涨。
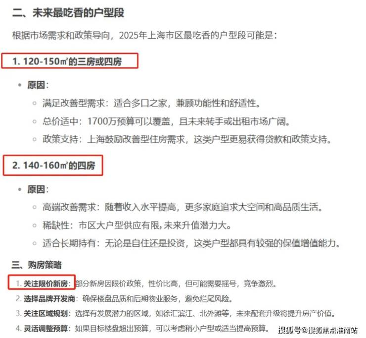
最近大热的DeepSeek也提醒了这一点,我之前问了一个类似“1700万上海市区买房,什么户型最吃香?”的问题。

它给了我两点提示:
1、 120-160㎡户型,功能与舒适兼具、总价适中;尤其140㎡+,具备臻稀性;
2、 关注限价新房,容易造就性价比。
那当下正在火热认购的低密墅区准现房 古北99,就是最后一批限价新房,推出98套建面约135-154㎡精装三房, 均价11.3万/㎡买进大古北,总价约1288万起!预计9月底交房,今年买今年住!并享同级首屈一指的低密大社区+超级商业地带+缦合服务!
昨天是项目认购第一天,认购火爆,延续了首开入市15天,热销超12亿的热度。

认筹现场实拍

古北99此次推出1幢,南向无遮挡。

项目加推楼栋示意图
小胖君也顺便做了日照分析, 冬至日全“6”的成绩(满分6),极为少见,采光优秀。
另外在楼层定价上,低楼层差异较大,中高楼层反而递减,这很少见,意味 低区有性价比,高区视野好,但又不会买得太贵。
总体上,定价比较均衡,各预算段的购房者都能选到心仪的房源。

以1幢1单位为例,来源一房一价表
单价层面,约11.3万/㎡均价,在内中环已是“大漏”,更别说单价约9.4万/㎡起。
一方面,2024年下半年内中环土拍火爆,涌现多宗高溢价地块,价格预期大涨。
其中,绿城徐滨地王保守17万+/㎡,徐汇龙华地块或17万+/㎡,长宁天山地块或14万+/㎡,北中环大宁地块放风价约16万/㎡。
价格以实际为准,但内中环均价肯定跳涨,从之前环线10-14万/㎡,或一下子跳到13-18万/㎡。
相比之下, 古北作为老牌国际社区、全市宜居高地,11.3万/㎡真的是错过不再的捡漏价。

价格来源小胖君预估,以实际为准
另一方面,项目东侧步行距离约950米的中铁峯汇里之前卖13.1万/㎡,差价约1.8万/㎡。
与二手房相比,古北二期15年房龄的项目目前挂牌价约11-14万/㎡,古北中央公园约14.2万/㎡,更别说顶豪古北壹号21万+/㎡, 古北99是目前极少有的还存在“倒挂”的项目,房龄新+古北后期或再无供应的稀缺性,让项目价值更紧俏。

数据来源贝壳
总价上,总价约1288万起买大三房,1650万左右能买大部分房源。
试想,价格跳涨之后的新房,同面积起步价可能1500万,中间楼层或2000万,置业成本高太多了。

根据项目一房一价表整理
值得一提,相比目前市中心宅地普遍“高容积率、地块小”的特性, 古北99是难得低密墅区,综合容积率只有1.2,配上约50米的小高层栋距,居住舒适度高。
同时项目是市区难得大体量社区,有足够空间铺就景观,公共配套也更丰富,因此才能成就超级商业地带以及缦合服务的落地。

大古北低密墅区实景准现房
古北99 正在火热认购中
总价约1288万起建面约135-154㎡精装三房

准现房,今年买今年住
品质所见即所得,买得更安心
除价格外,项目第一大标签是 “实景准现房”。
据悉, 古北99预计9月底交付,今年买今年住,比当下在售新房早约2年。
那实实在在 省两年过渡期租金,按之前盛捷约3万/月租金算,两年可省72万。

准现房想必大家都喜欢,尤其近期来直播间咨询的动迁客群很多,主要来自徐汇、黄浦,除了房子品质,他们主要有两个诉求点:
一是马上能住;二是不远离原住区域,至少繁华程度要差不多。
那古北99完美契合,今年买今年住,放眼市区在售新房,或只此一家。
同时, 古北离徐汇很近,项目又是地铁房,出行便捷,步行到15号线姚虹路站约700米,周边还有10号线及规划25号线。
自驾上,离中环高架路、内环高架路和延安高架路都很近。
项目区位示意图

同时,古北作为第一代国际住区,前瞻性统一规划发展,经过30年浸润已经成熟,大量涉外配套资源自成一体,生活质量不是其它板块能比的。
且古北主打的就是 宜居属性,板块成片开发都是高端小区,绿化率高达约40%。
与衡复、新天地相比,古北没有太多游客干扰, 繁华与静谧相融。
与一江一河豪宅相比,古北既少了产业与办公的嘈杂,又无需等待城市更新的规划兑现, 一切都是成熟的。
所以,不管是市心改善客户还是近期持币的动迁客群, 古北99马上就能住,古北也住得更舒服,配套质量高所见即所得。
准现房还有另两大优势:

✔过滤了很多不确定性。
比如,样板间在实体楼,不是临时搭建的,具体尺寸一目了然;你也可以实际感受某一楼层景观视野。
项目实景图

✔品质肉眼可见,比期房靠谱多了。
1、全干挂石材立面,更历久弥新
古北99外立面实景呈现,采用 天然黄金麻石材。相比同级楼盘普遍铝板+真石漆的配置,项目全干挂石材的投入,诚意满满。

项目实景图
2、约5000㎡的集中绿地,约50米超大楼间距。
只有大社区才能造就大面积景观和大栋距,还布局了观景会客厅、全龄亲子乐园,康体颐养等多维节点。


项目实景图
3、公区也十分硬核。
宽境社区大门、四季景观,酒店式入户大堂/地库大堂、艺术星空顶车库入口...该有的仪式感一个都不落。
车库效果图,仅供参考,以实际交付为准


项目实景图
4、全市首屈一指的超大商业地带,比肩顶豪会所。
同时得益于大地块,项目有空间打造更多公共配套, 比如全市罕见的超大商业地带,与京城十大会所之一的缦合北京「华府会」设计同源。

项目实景图
内部配置比肩5000万级顶豪会所。
据悉设有社交、商务、运动、志趣、亲子5大主题,涵盖精致私宴、红酒雪茄吧、恒温泳池、健身房、儿童培训、咖啡休闲、多功能厅等。




左右滑动查看更多,效果示意图,以实际交付为准
并 链接12项全球尖端资源,从运动、教育、旅行、医疗等多维度,可谓把全球一线资源与全新生活方式注入古北99,对标国际高端生活标准。

5、超强软实力,缦合物业提供无边际生活服务体系。
在狂卷产品力的时代下,新房硬件差异并不大,未来走出独立行情的法宝就是软实力的比拼,特别是 服务,那古北99掌握 主动权。
项目缦系无边际服务体系,包含280余项细则,建立在时间、空间、私属三个维度之上。
除了无边际基础服务之外,古北99还为业主增设了私属增值服务,包含儿童接送服务、入户保洁、43项免费日常维修、宠物托管、私人定制全球旅游方案、车辆养护代检等。

说真的,我在上海看了那么多项目, 古北99的服务在同级是独领风骚的,市中心顶豪也未必能有如此高端、全面的服务。软硬件结合,古北99在未来二手市场会比同期的新房更具竞争力。

建面约135-155㎡,市区更值得买的面积段
大三房舒适度高,又控总价
项目另一个标签是 “罕见大三房,舒适度高”。
文章开始DeepSeek也推荐建面120-160㎡面积段,那从数据层面看, 建面135-155㎡是当下市区更值得买的面积段。
2021年至今中环内(去除黄浦) 建面135㎡以下户型供应占比达到约82%,这其中主流又是90-110㎡,也就是之前70/90政策之下的产物。

数据来源小胖看房数据库
未来几年,海量百平米小户型流入二手市场一定会面临红海竞争。
何况,从舒适度上看, 百平米三房太紧凑了,北向房间往往做不了卧室,主卧更是连放床头柜都困难。
而超过建面155㎡,总价门槛往往奔2000万去。
另据小道消息, 内中环新拍地块户型或更多集中在建面120-140㎡四房,依旧牺牲了尺度感。
因此,建面约135-155㎡大三房不仅供应臻稀,空间更舒适,总价也相对可控。
来看户型设计:
建面约147-154㎡A和C户型:
客厅面宽达约 4.5米,主卧面宽达约 4米,保证了居住舒适度。
标配 中西餐厨+岛台,更符合高净值人群的烹饪习惯; 南北双阳台,两侧都有出色的景观视野。
值得一提,该户型 餐厨空间可塑性很强,3房可成长“3+1”房,用作工作间、琴房等,改善一步到位, 比固定不变的4房更灵活。


建面约134-137㎡B2户型:
该户型客厅面宽同样达到约 4.5米,主卧面宽也是约 4米,开间尺度阔绰。
其实B2户型图并不能很好展示它的尺度感,现场参观更有感觉。
双卧朝南,另一个房间也有南向采光。
厨房和X空间也有南向采光,其中X空间可随家庭结构变化灵活变化,可以是卧室、开放式书房、电竞区、儿童阅读,甚至女王化妆间等。
另外, 全卧飘窗,进一步延展了室内使用空间。

当下房价高企,总价约1288万大概只能买到约110-120㎡3房,空间必然局促。
但古北99不同,既可享受国际化氛围,配套水平高人一筹,还能一步到位约135㎡左右大三房,舒适度与尺度感兼具,还有比这更好的选择吗?

古北,依旧是更纯粹的国际社区
租金、租售比也非常高
一个板块好不好,其实看 租金、租售比就知道了。
与同环线大宁,甚至与内环瑞虹相比,古北的租金都是更高的存在。
而古北现在的房价,不管二手房还是限价新房,相比其它板块是 “去泡沫”的,意味古北99未来租售比将比较 出挑。

信息来源贝壳
那为何古北能依旧保持那么高的租金和高端租赁需求?
1、古北的圈层起步超高。
1994年,古北一期住宅均价已达1500美元左右,按汇率1:8算,约12000元/㎡,彼时老卢湾新房才约5000元/㎡。
且古北不管是小区品质还是街区环境配套等,都是按照当时国外高标准打造的。
关键户型都是改善面积段,较高的总价保证了古北圈层纯粹性。
时至今日,买在古北的仍旧很多是企业主、高管以及各行社会精英,古北99周边几乎都是2000-4000万级的高质量邻里。

古北黄金城道实景图
2、古北“外国人”含量,没有板块能替代。
据上海长宁2022年发布的数据,古北社区居住着来自美国、日本、韩国、英国、法国等50多个国家和地区的约1.6万名境外及港澳台地区人士,占常住人口51%,形成了 “小小联合国”。
还拥有27个驻沪领事馆,占上海1/3;200多栋外交官官邸,约占全市总数1/2;以及外资企业近6800家,跨国公司地区总部累计近80家。
(来源上海长宁公众号)
3、论国际化配套,这里始终更纯粹。
古北作为第一代国际住区,有30年国际化配套积累,纵使现在很多板块打“国际化”概念, 古北的格调和品味依旧领先。
比如 黄金城道,浓密绿荫下是大量的咖啡馆、饮品店、外国餐厅、酒吧。
老外街则汇聚十几个国家的主题餐厅和酒吧;日系百货 高岛屋,赋予古北接轨国际的调性。

还紧贴 虹桥商圈,是上海TOP5商圈,拥有尚嘉中心(重奢)、虹桥南丰城、金虹桥商场等。

尚嘉中心实景图
而在我看来,古北更难复制的是国际学校和国际医疗的浓度,大概率后无来者了。
面积不大的古北云集了 十多所国际学校,比如上海虹桥国际学校、上海耀中国际学校、上海不列颠英国子女学校、上海长宁国际学校等,可满足区域内居民对于孩子国际化的教育。
优质国际医院也 扎堆古北,附近有嘉会国际医院、美华国际妇儿医院、和睦家医院等,为高净值人群提供更好的医疗服务。

4、论宜居属性,古北在上海无出其右。
古北99附近有约13公顷的 新虹桥花园。
新虹桥花园实景图

体育设施也一路连缀。比如,你要打高尔夫球,有约40公顷的 虹桥高尔夫俱乐部;
打网球有 天辰网球俱乐部古北网球场;踢足球有 体汇+名都体育公园;想要看展、陶冶情操,板块内就有 程十发美术馆、上海油画雕塑院,上海儿童博物馆也在周边。

程十发美术馆实景图
古北不管生活调性,还是生活质量或者丰富度,都是难以被复制的,现在没有那么多弯道超车,更多的是强者恒强!
在成熟之余,古北还有可期的未来加持。
一方面是 地位,虹桥-古北被归入上海2035中央活动区,即CAZ,这是上海地位更高的地段规划。
同时,虹桥-古北是内中环鲜有的被划入CAZ的区域,也是唯一被划入CAZ的国际住区。
这无不印证,古北地位一向很高,并将一直高下去,这个IP经久不衰。

另一方面,古北周边产业 聚集,东侧是徐家汇商圈,北侧是虹桥经济技术开发区,南侧漕河泾,西边大虹桥国际商务区。
而古北就位于这些产业区的中心节点上,是承载它们高端居住再好不过的区域。
未来随着高收入新鲜血液导入,一方面继续夯实古北的圈层,另一方面将继续焕新古北国际化生活。

位置示意图
(上图经简化处理及不按比例,图中一切资料仅供参考)
低密墅区实景准现房
古北99 正在火热认购中
总价约1288万起建面约134-154㎡精装3房
对项目感兴趣的小伙伴
上海古北99售楼处电话:400-8567-004✔✔【预约热线】
古北99售楼处营销中心:400-8567-004
古北99售楼处电话/地址☎:400-8567-004(开发商热线)
如有问题欢迎来电咨询,专业一对一热情服务,让您用专业眼光去买房。